The GABAB receptor interacts directly with the related transcription factors CREB2 and ATFx
- PMID: 11087824
- PMCID: PMC17684
- DOI: 10.1073/pnas.240452197
The GABAB receptor interacts directly with the related transcription factors CREB2 and ATFx
Abstract
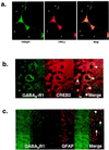
gamma-Aminobutyric acid type B (GABA(B)) receptors mediate the metabotropic actions of the inhibitory neurotransmitter GABA. These seven-transmembrane receptors are known to signal primarily through activation of G proteins to modulate the action of ion channels or second messengers. The functional GABA(B) receptor is made up of a heterodimer consisting of two subunits, GABA(B)-R1 and GABA(B)-R2, which interact via coiled-coil domains in their C-terminal tails. By using a yeast two-hybrid approach, we have identified direct interactions between the C-terminal tails of GABA(B)-R1 and GABA(B)-R2 with two related transcription factors, CREB2 (ATF4) and ATFx. In primary neuronal cultures as well in recombinant Chinese hamster ovary cells expressing GABA(B) receptors, CREB2 is localized within the cytoplasm as well as the nucleus. Activation of the GABA(B) receptor by the specific agonist baclofen leads to a marked translocation and accumulation of CREB2 from the cytoplasm into the nucleus. We demonstrate that receptor stimulation results in activation of transcription from a CREB2 responsive reporter gene. Such a signaling mechanism is unique among Family C G protein-coupled receptors and, in the case of the GABA(B) receptor and CREB2, may play a role in long-term changes in the nervous system.
Figures
 
              
              
              
              
                
                
                 
              
              
              
              
                
                
                 
              
              
              
              
                
                
                 
              
              
              
              
                
                
                 
              
              
              
              
                
                
                 
              
              
              
              
                
                
                References
- 
    - Mody I, Koninck Y D, Otis T S, Soltesz I. Trends Neurosci. 1994;17:517–525. - PubMed
 
- 
    - Hill D R, Bowery N G. Nature (London) 1981;290:149–152. - PubMed
 
- 
    - Kaupmann K, Huggel K, Heid J, Flor P J, Bischoff S, Mickel S J, McMaster G, Angst C, Bittiger H, Froestl W, Bettler B. Nature (London) 1997;386:239–246. - PubMed
 
- 
    - Jones K A, Borowski B, Tamm J A, Craig D A, Durkin M M, Dai M, Yao W J, Johnson M, Gunwaldensen C, Huang L Y, et al. Nature (London) 1998;396:674–679. - PubMed
 
- 
    - White J H, Wise A, Main M, Green A, Fraser N J, Disney G H, Emson P, Foord S, Marshall F H. Nature (London) 1998;396:679–683. - PubMed
 
MeSH terms
Substances
Associated data
- Actions
LinkOut - more resources
- Full Text Sources
- Other Literature Sources
- Molecular Biology Databases
 
        