Skip to main page content
U.S. flag

An official website of the United States government

Dot gov

The .gov means it’s official.
Federal government websites often end in .gov or .mil. Before sharing sensitive information, make sure you’re on a federal government site.

Https

The site is secure.
The https:// ensures that you are connecting to the official website and that any information you provide is encrypted and transmitted securely.

Access keys NCBI Homepage MyNCBI Homepage Main Content Main Navigation
. 2005 Oct 15;19(20):2458-65.
doi: 10.1101/gad.1361905. Epub 2005 Sep 29.

A novel motif governs APC-dependent degradation of Drosophila ORC1 in vivo

Affiliations

A novel motif governs APC-dependent degradation of Drosophila ORC1 in vivo

Marito Araki et al. Genes Dev. .

Abstract

Regulated degradation plays a key role in setting the level of many factors that govern cell cycle progression. In Drosophila, the largest subunit of the origin recognition complex protein 1 (ORC1) is degraded at the end of M phase and throughout much of G1 by anaphase-promoting complexes (APC) activated by Fzr/Cdh1. We show here that none of the previously identified APC motifs targets ORC1 for degradation. Instead, a novel sequence, the O-box, is necessary and sufficient to direct Fzr/Cdh1-dependent polyubiquitylation in vitro and degradation in vivo. The O-box is similar to but distinct from the well characterized D-box. Finally, we show that O-box motifs in two other proteins, Drosophila Abnormal Spindle and Schizosaccharomyces pombe Cut2, contribute to Cdh1-dependent polyubiquitylation in vitro, suggesting that the O-box may mediate degradation of a variety of cell cycle factors.

PubMed Disclaimer

Figures

Figure 1.
Figure 1.
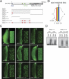
None of the previously identified APC-targeting motifs is responsible for ORC1 degradation and ubiquitylation. (A) Drawing of the deletion derivatives analyzed in C and D, substitutions denoted by red asterisks. In the mutant KEN-box (mkb) protein KEN at residues 4-6 is replaced by AAA. In the triply mutant D-box (3× mdb) protein, the conserved amino acids of D-boxes at residues 313-321, 388-395, and 539-546 (RxxLxxxxD, RxxLxxxN, and RxxLxxxD, respectively) are substituted with alanine. (B) As the morphogenetic furrow (MF, marked with an arrowhead) sweeps from posterior (P) to anterior (A), most eye disc cells first undergo a synchronous cell cycle transition and then enter a prolonged G1/G0 phase. (C) Expression of various proteins under control of the GMR promoter, which is active in all cells posterior to the MF (arrowhead) in the eye disc. In discs where the GFP fusion is degraded following M phase (i.e., ORC1), a minor population of cells scattered throughout the posterior retains GFP because they arrest in G2 where the APC is inactive (Araki et al. 2003). High-magnification views are inset. (D) In vitro APCFzr/Cdh1-dependent ubiquitylation assay with purified enzymes for D- and KEN-box mutant derivatives of ORC1 (unreacted input in the left lane of each pair). Arrowheads indicate 35S-labeled substrates.
Figure 2.
Figure 2.
ORC1 residues 283-303 are essential for Fzr/Cdh1-dependent polyubiquitylation. (A) Drawing of the deletion derivatives analyzed in B and C. (B-D) In vitro APCFzr/Cdh1-dependent ubiquitylation assays with purified enzymes for a series of ORC1 fragments. Each reaction was analyzed on a gel appropriate for the molecular weight of the input substrate (left lane in each pair). Note that ORC11-245 is oligo-ubiquitylated in vitro, but this level of reactivity is not sufficient to destabilize the protein in vivo (Fig. 1C), consistent with a previous report that polyubiquitylation is necessary for efficient degradation (Thrower et al. 2000). (D) Analysis of a series of single-alanine-substituted derivatives of ORC11-397, as described for B and C above. The two critical residues are boxed, and other residues at which substitution more subtly affects ubiquitylation are in a larger font. The figure was assembled from the results of two experiments, as indicated.
Figure 3.
Figure 3.
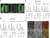
Substitutions in the O-box abolish cell cycle-dependent ORC1-degradation in vivo. (A) Eye-imaginal discs expressing GFP, GFP-tagged full-length wild-type ORC1, and GFP-tagged ORC1 bearing a mutant O-box (mob) (alanine substitutions at L295 and N299). (B,C) Eye-imaginal and wing disc cells were dissociated from transgenic animals and analyzed by FACS. Distributions of GFP-positive cells are shown in green, and all cells are shown in black. Note that the proportion of G1 cells in eye disc samples is slightly higher than in wing disc samples, because the GMR promoter is active in a region of the eye disc where many cells have exited the cell cycle in G1/G0 and under terminal differentiation, whereas the en promoter used to drive expression in wing discs is active in proliferating cells. (D) Confocal images of epithelial cells of stage 12-13 embryos in which transcription of either wild-type or mutant ORC1-GFP fusion proteins is driven ubiquitously by actin5C-GAL4. Most of these cells are in G1; only a minority that is marked by high levels of Cyclin B is still in S or G2.
Figure 4.
Figure 4.
The O-box is a portable motif for APCFzr/Cdh1-directed ubiquitylation. (A) APC-dependent ubiquitylation in vitro of a fragment of human Cyclin B, with the sequence of its endogenous wild-type D-box (wtdb) highlighted. This sequence was substituted as shown above each set of reactions to install a mutant D-box (mdb), and either wild-type or mutant O-boxes (wtob and mob, respectively). (B) APC-dependent ubiquitylation in vitro of fragments of Drosophila ORC1 bearing either the endogenous O-box or the indicated substitutions.
Figure 5.
Figure 5.
The O- and D-boxes are distinct motifs. In vitro ubiquitylation assays with Drosophila ORC11-554 (A) and human CycB1-106-6× myc (B) derivatives. Derivatives with the endogenous degradation signal flanking various substitutions are shown. The L and N residues that are critical features of both the O- and D-box are underlined, and altered amino acids are shown in a larger font. As in Figure 4, each trio of lanes is from unreacted input substrate, reaction with Cdc20- activated APC, and reaction with Cdh1-activated APC. (C) Competition for Cdh1-dependent ubiquitylation of various substrates with either 333 μM wild-type (LRPRTALGDIGNKVS) or mutant (LRPATAAGDIGAKVS) D-box peptide from human CycB. The wild-type human CycB1-106-6× myc (D-box) and Drosophila ORC11-554 (O-box) substrates are as above; the KEN-box substrate is a derivative of Drosophila ORC11-554 with a substitution of the human Cdc20 KEN box (KENQPEN) for residues 293-301. We do not believe that the remaining O-box residues (291 and 292) significantly modify activity of the KEN-box, as substitution of KEN to AAA completely abolishes reactivity (data not shown).
Figure 6.
Figure 6.
Functional O-boxes in other cell cycle regulators. (A) Sequences of the O-boxes from D.m. ORC1 and Asp, as well as S.p. Cut2. (B) Cdh1-dependent ubiquitylation of various fragments of Asp (wild-type residues 1-400) and Cut2 (wild-type residues 1-301). To generate mutant O-box (mob) derivatives, the boxed residues in A were substituted with alanine. To generate the mutant KEN-box (mkb) derivative of Asp, KEN residues 229-231 were substituted with AAA. Unreacted substrate is in the left lane of each pair.

References

    1. Araki M., Wharton, R.P., Tang, Z., Yu, H., and Asano, M. 2003. Degradation of origin recognition complex large subunit by the anaphase-promoting complex in Drosophila. EMBO J. 22: 6115-6126. - PMC - PubMed
    1. Asano M. and Wharton, R.P. 1999. E2F mediates developmental and cell cycle regulation of ORC1 in Drosophila. EMBO J. 18: 2435-2448. - PMC - PubMed
    1. Bell S.P. 2002. The origin recognition complex: From simple origins to complex functions. Genes & Dev. 16: 659-672. - PubMed
    1. Bell S.P. and Dutta, A. 2002. DNA replication in eukaryotic cells. Annu. Rev. Biochem. 71: 333-374. - PubMed
    1. Brandeis M. and Hunt, T. 1996. The proteolysis of mitotic cyclins in mammalian cells persists from the end of mitosis until the onset of S phase. EMBO J. 15: 5280-5289. - PMC - PubMed

Publication types

MeSH terms

LinkOut - more resources