Sequential loss of tumor vessel pericytes and endothelial cells after inhibition of platelet-derived growth factor B by selective aptamer AX102
- PMID: 17671206
- PMCID: PMC4422164
- DOI: 10.1158/0008-5472.CAN-07-0293
Sequential loss of tumor vessel pericytes and endothelial cells after inhibition of platelet-derived growth factor B by selective aptamer AX102
Abstract
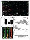
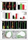
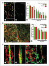
Inhibition of platelet derived growth factor (PDGF) can increase the efficacy of other cancer therapeutics, but the cellular mechanism is incompletely understood. We examined the cellular effects on tumor vasculature of a novel DNA oligonucleotide aptamer (AX102) that selectively binds PDGF-B. Treatment with AX102 led to progressive reduction of pericytes, identified by PDGF receptor beta, NG2, desmin, or alpha-smooth muscle actin immunoreactivity, in Lewis lung carcinomas. The decrease ranged from 35% at 2 days, 63% at 7 days, to 85% at 28 days. Most tumor vessels that lacked pericytes at 7 days subsequently regressed. Overall tumor vascularity decreased 79% over 28 days, without a corresponding decrease in tumor size. Regression of pericytes and endothelial cells led to empty basement membrane sleeves, which were visible at 7 days, but only 54% remained at 28 days. PDGF-B inhibition had a less pronounced effect on pancreatic islet tumors in RIP-Tag2 transgenic mice, where pericytes decreased 47%, vascularity decreased 38%, and basement membrane sleeves decreased 21% over 28 days. Taken together, these findings show that inhibition of PDGF-B signaling can lead to regression of tumor vessels, but the magnitude is tumor specific and does not necessarily retard tumor growth. Loss of pericytes in tumors is an expected direct consequence of PDGF-B blockade, but reduced tumor vascularity is likely to be secondary to pericyte regression.
Figures
References
-
- Armulik A, Abramsson A, Betsholtz C. Endothelial/pericyte interactions. Circ Res. 2005;97:512–23. - PubMed
-
- Betsholtz C, Lindblom P, Gerhardt H. Role of pericytes in vascular morphogenesis. EXS. 2005;(94):115–25. - PubMed
-
- Hellstrom M, Kal NM, Lindahl P, Abramsson A, Betsholtz C. Role of PDGF-B and PDGFR-β in recruitment of vascular smooth muscle cells and pericytes during embryonic blood vessel formation in the mouse. Development. 1999;126:3047–55. - PubMed
Publication types
MeSH terms
Substances
Grants and funding
LinkOut - more resources
Full Text Sources
Other Literature Sources
Molecular Biology Databases
Miscellaneous
