Skip to main page content
U.S. flag

An official website of the United States government

Dot gov

The .gov means it’s official.
Federal government websites often end in .gov or .mil. Before sharing sensitive information, make sure you’re on a federal government site.

Https

The site is secure.
The https:// ensures that you are connecting to the official website and that any information you provide is encrypted and transmitted securely.

Access keys NCBI Homepage MyNCBI Homepage Main Content Main Navigation
. 2007 Aug 15;27(33):8857-65.
doi: 10.1523/JNEUROSCI.1247-07.2007.

Social stress enhances sympathetic innervation of primate lymph nodes: mechanisms and implications for viral pathogenesis

Affiliations

Social stress enhances sympathetic innervation of primate lymph nodes: mechanisms and implications for viral pathogenesis

Erica K Sloan et al. J Neurosci. .

Abstract

Behavioral processes regulate immune system function in part via direct sympathetic innervation of lymphoid organs, but little is known about the factors that regulate the architecture of neural fibers in lymphoid tissues. In the present study, we find that experimentally imposed social stress can enhance the density of catecholaminergic neural fibers within axillary lymph nodes from adult rhesus macaques. This effect is linked to increased transcription of the key sympathetic neurotrophin nerve growth factor and occurs predominately in extrafollicular regions of the paracortex that contain T-lymphocytes and macrophages. Functional consequences of stress-induced increases in innervation density include reduced type I interferon response to viral infection and increased replication of the simian immunodeficiency virus. These data reveal a surprising degree of behaviorally induced plasticity in the structure of lymphoid innervation and define a novel pathway by which social factors can modulate immune response and viral pathogenesis.

PubMed Disclaimer

Figures

Figure 1.
Figure 1.
Social effects on lymph node innervation. a, b, Catecholaminergic neural fibers were mapped using glyoxylic acid chemofluorescence to define structural varicosities containing the sympathetic neurotransmitter norepinephrine within the lymph node parenchyma (a) (paracortex shown) or surrounding blood vessels (b). Scale bar, 50 μm. c, d, Innervation density was compared across lymph nodes biopsied from adult male rhesus macaques after 39 weeks of socialization with a stable set of social partners (c) or with partners whose number and identity varied daily (unstable social grouping) (d). Location of catecholaminergic varicosities is indicated by green dots, with density quantified relative to 250 μm2 spatial quadrates. Across all tissues analyzed, stereological statistical analyses quantified effects of social stability on parenchymal catecholaminergic varicosities and perivascular catecholaminergic varicosities. e, Error bars indicate SEM.
Figure 2.
Figure 2.
Impact of social conditions on lymph node anatomical subcompartments. a, Density of parenchymal catecholaminergic varicosities within distinct anatomical subcompartments of lymph nodes from animals socialized under stable versus unstable conditions. Error bars indicate SEM. b, Distribution of catecholaminergic varicosities (white arrowheads) in lymph node paracortex (p) and cortex (cx), shown with respect to the distribution of CD3+ T-lymphocytes (green fluorescence) and HAM56+ macrophages (red fluorescence) (c) or CD20+ B-lymphocytes (green) and follicular dendritic cells (red) (d) in adjacent lymph node sections. Nuclei are stained blue in the merged images. Scale bar, 100 μm.
Figure 3.
Figure 3.
Social stress and NGF gene expression. a, b NGF mRNA was quantified by real-time RT-PCR and plotted as a function of the density of parenchymal (a) or perivascular (b) varicosities within each lymph node. c, NGF protein detected by Western blot in lymph node lysate (representative of results from 3 independent experiments) detected both 13.5 kDa mature NGF and 32 kDa pro-NGF. d, e, Contiguous sections of a single neural fiber through adjacent lymph node sections immunostained for phosphorylated TrkA (green) with nuclei of leukocytes counterstained (blue) (d) and glyoxylic chemofluorescence for catecholamines (blue–white) with leukocytes counterstained (red) (e). Scale bar, 10 μm. e, Multiple regression-based mediational analysis indicated that 86% of the total effect of stress on the density of parenchymal catecholaminergic varicosities could be attributed to variations in NGF gene expression, and no significant residual effect of stress on innervation density remained after statistical control for NGF.
Figure 4.
Figure 4.
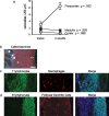
Type I interferons and SIV replication. a, Expression of mRNA for IFNB, IFNA, and the common interferon response gene IFI27 in lymph nodes from SIV-infected animals exposed to stable versus unstable social conditions (fold change relative to uninfected control tissues). Error bars indicate SEM. b, Relationship between IFNB expression and SIV replication density in lymph nodes from animals subject to stable (gray symbols) versus unstable social conditions (black symbols). c, Hypothesized model of social stress effects on NGF expression, catecholaminergic innervation, type I IFN response, and SIV replication.

References

    1. Agy MB, Acker RL, Sherbert CH, Katze MG. Interferon treatment inhibits virus replication in HIV-1- and SIV-infected CD4+ T-cell lines by distinct mechanisms: evidence for decreased stability and aberrant processing of HIV-1 proteins. Virology. 1995;214:379–386. - PubMed
    1. Angeletti PU, Levi-Montalcini R, Caramia F. Analysis of the effects of the antiserum to the nerve growth factor in adult mice. Brain Res. 1971;27:343–355. - PubMed
    1. Bellinger DL, Lorton D, Lubahn C, Felten DL. Innervation of lymphoid organs—association of nerves with cells of the immune system and their implications in disease. In: Ader R, Felten DL, Cohen N, editors. Psychoneuroimmunology. Ed 3. San Diego: Academic; 2001. pp. 55–111.
    1. Canto-Nogues C, Jones S, Sangster R, Silvera P, Hull R, Cook R, Hall G, Walker B, Stott EJ, Hockley D, Almond N. In situ hybridization and immunolabelling study of the early replication of simian immunodeficiency virus (SIVmacJ5) in vivo. J Gen Virol. 2001;82:2225–2234. - PubMed
    1. Capitanio JP, Lerche NW. Social separation, housing relocation, and survival in simian AIDS: a retrospective analysis. Psychosom Med. 1998;60:235–244. - PubMed

Publication types

MeSH terms