Skip to main page content
U.S. flag

An official website of the United States government

Dot gov

The .gov means it’s official.
Federal government websites often end in .gov or .mil. Before sharing sensitive information, make sure you’re on a federal government site.

Https

The site is secure.
The https:// ensures that you are connecting to the official website and that any information you provide is encrypted and transmitted securely.

Access keys NCBI Homepage MyNCBI Homepage Main Content Main Navigation
. 2008 Feb 1;22(3):303-7.
doi: 10.1101/gad.1610508.

A dermal HOX transcriptional program regulates site-specific epidermal fate

Affiliations

A dermal HOX transcriptional program regulates site-specific epidermal fate

John L Rinn et al. Genes Dev. .

Abstract

Reciprocal epithelial-mesenchymal interactions shape site-specific development of skin. Here we show that site-specific HOX expression in fibroblasts is cell-autonomous and epigenetically maintained. The distal-specific gene HOXA13 is continually required to maintain the distal-specific transcriptional program in adult fibroblasts, including expression of WNT5A, a morphogen required for distal development. The ability of distal fibroblasts to induce epidermal keratin 9, a distal-specific gene, is abrogated by depletion of HOXA13, but rescued by addition of WNT5A. Thus, maintenance of appropriate HOX transcriptional program in adult fibroblasts may serve as a source of positional memory to differentially pattern the epithelia during homeostasis and regeneration.

PubMed Disclaimer

Figures

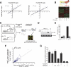
Figure 1.
Figure 1.
Stability of site-specific gene expression in fibroblasts. (A) Stability of HOX gene expression after serial passage. The expression level of HOX genes plotted for passage 5 (X-axis) and passage 35 (Y-axis) for thigh (left) and foot fibroblasts (right). (B) Stability of site-specific gene expression patterns with heterotypic conditioned media. Unsupervised hierarchical clustering of thigh fibroblasts (P) without coculture (−), cultured with their self-conditioned media (P, P) or with conditioned media from foot fibroblasts (P, D) and vice versa for foot fibroblasts. Expression level of each gene above (red) or below (green) the global median (black) is denoted by the color scale (fourfold to 0.25-fold on linear scale or +2 to −2 on log2 scale). (C) UPRT-mediated RNA capture. Only UPRT+ cells can incorporate 4TU into thio-uracil (sU) in RNA, enabling retrieval of cell-type-specific RNA by thio-directed RNA biotinylation and purification. (D) UPRT-mediated RNA biotinylation. The 18S RNA band is shown by Northern blot probed with streptavidin-horseradish peroxidase (top) or ethidium bromide (bottom). (E) Verification of cell-type-specific RNA capture from 1:1 mixture of UPRT+ and UPRT RNA. In the absence of the biotinylation reaction, little RNA was retrieved from either population. With biotin-mediated RNA pull down, RNA from UPRT+ cells was specifically enriched by eightfold to 10-fold compared with that of the mixed population. (F) Little change in the expression of genes diagnostic of proximal–distal limb origin in human foot fibroblasts after coculture with thigh fibroblasts. (G) Synergistic effects of trichostatin A (TSA) and Aza-C (Aza) on HOXA13 mRNA expression.
Figure 2.
Figure 2.
HOXA13 regulates a distal gene expression program. (A, top right) Identification of genes most similar in expression pattern to HOXA13 across fibroblasts from 43 anatomic sites, which comprise a distal-specific neighborhood. (Bottom right) We also identified a set of genes that show the most opposite pattern of expression to HOXA13. (B) siRNA-mediated depletion of HOXA13 as measured by qRT–PCR (top), microarray (bottom left), and immunoblot (bottom right). (C) Effect of HOXA13 depletion on distal gene expression. Expression level of each gene above (red) or below (green) the average mock siRNA treatment (black) is denoted by the color scale (fourfold to 0.25-fold on linear scale or +2 to −2 on log2 scale). Genes differing significantly (twofold and P < 0.05) are denoted by asterisk. The significance of the entire distal neighborhood or anti-neighborhood being coordinately repressed or induced is 0.00011 versus. 0.12 (hypergeometric distribution), respectively. Direct binding of HOXA13 to a given promoter as determined by ChIP–chip is denoted by a black box.
Figure 3.
Figure 3.
HoxA13 regulates Wnt5a expression in vivo. (A) Whole-mount in situ hybridization of E10.5 mouse limb buds for HoxA13 or Wnt5a mRNA expression. (B) Expression of GFP, Wnt5a, or Fzd8 in wild-type or HoxA13GFP/GFP (null) E16.5 limb bud sections.
Figure 4.
Figure 4.
HOXA13 is required for fibroblast induction of site-specific keratin. Epidermal induction of plantar-specific K9. (A) Schematic of experiment. K9, a palmo-plantar differentiation marker, is induced in keratinocytes by coculture with plantar fibroblasts, but not more proximal fibroblasts. (B) Induction of K9 protein by coculture with plantar fibroblasts. (C) Relative induction of K9 mRNA in coculture assay upon depletion of HOXA13 in fibroblasts or addition of WNT5A. (ND) Not detectable. (D) Model of HOXA13 transcriptional network. In the developing limb, cells that make WNT5a may also respond to WNT5a themselves. The ectodermal cells in limb bud also express WNT5A in a HOXA13-dependent manner (Fig. 3), suggesting that the distal transcriptional program may occur in both mesenchymal and ectodermal cells of the distal limb bud.

References

    1. Akam M. Hox genes: From master genes to micromanagers. Curr. Biol. 1998;8:R676–R678. doi: 10.1016/S0960-9822(98)70433-6. - DOI - PubMed
    1. Albrecht U.E.G., Eichele G., Helms J.A., Lu H.-C. Visualization of gene expression patterns by in situ hybridization. In: Daston G.P., editor. Molecular and cellular methods in developmental toxicology. CRC Press; Boca Raton, FL: 1997. pp. 23–48.
    1. Bernstein B.E., Kamal M., Lindblad-Toh K., Bekiranov S., Bailey D.K., Huebert D.J., McMahon S., Karlsson E.K., Kulbokas E.J., Gingeras T.R., et al. Genomic maps and comparative analysis of histone modifications in human and mouse. Cell. 2005;120:169–181. - PubMed
    1. Bolognia J., Jorizzo J., Rapini R. Dermatology. Mosby; New York: 2003.
    1. Chang H.Y., Chi J.T., Dudoit S., Bondre C., de van Rijn M., Botstein D., Brown P.O. Diversity, topographic differentiation, and positional memory in human fibroblasts. Proc. Natl. Acad. Sci. 2002;99:12877–12882. - PMC - PubMed

Publication types