G9a and Jhdm2a regulate embryonic stem cell fusion-induced reprogramming of adult neural stem cells
- PMID: 18535151
- PMCID: PMC4059405
- DOI: 10.1634/stemcells.2008-0388
G9a and Jhdm2a regulate embryonic stem cell fusion-induced reprogramming of adult neural stem cells
Abstract
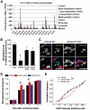
Somatic nuclei can be reprogrammed to pluripotency through fusion with embryonic stem cells (ESCs). The underlying mechanism is largely unknown, primarily because of a lack of effective approaches to monitor and quantitatively analyze transient, early reprogramming events. The transcription factor Oct4 is expressed specifically in pluripotent stem cells, and its reactivation from somatic cell genome constitutes a hallmark for effective reprogramming. Here we developed a double fluorescent reporter system using engineered ESCs and adult neural stem cells/progenitors (NSCs) to simultaneously and independently monitor cell fusion and reprogramming-induced reactivation of transgenic Oct4-enhanced green fluorescent protein (EGFP) expression. We demonstrate that knockdown of a histone methyltransferase, G9a, or overexpression of a histone demethylase, Jhdm2a, promotes ESC fusion-induced Oct4-EGFP reactivation from adult NSCs. In addition, coexpression of Nanog and Jhdm2a further enhances the ESC-induced Oct4-EGFP reactivation. Interestingly, knockdown of G9a alone in adult NSCs leads to demethylation of the Oct4 promoter and partial reactivation of the endogenous Oct4 expression from adult NSCs. Our results suggest that ESC-induced reprogramming of somatic cells occurs with coordinated actions between erasure of somatic epigenome and transcriptional resetting to restore pluripotency. These mechanistic findings may guide more efficient reprogramming for future therapeutic applications of stem cells. Disclosure of potential conflicts of interest is found at the end of this article.
Figures
References
-
- Cowan CA, Atienza J, Melton DA, et al. Nuclear reprogramming of somatic cells after fusion with human embryonic stem cells. Science. 2005;309:1369–1373. - PubMed
-
- Gurdon JB. From nuclear transfer to nuclear reprogramming: The reversal of cell differentiation. Annu Rev Cell Dev Biol. 2006;22:1–22. - PubMed
-
- Hochedlinger K, Jaenisch R. Nuclear reprogramming and pluripotency. Nature. 2006;441:1061–1067. - PubMed
-
- Yu J, Vodyanik MA, Smuga-Otto K, et al. Induced pluripotent stem cell lines derived from human somatic cells. Science. 2007;318:1917–1920. - PubMed
-
- Takahashi K, Yamanaka S. Induction of pluripotent stem cells from mouse embryonic and adult fibroblast cultures by defined factors. Cell. 2006;126:663–676. - PubMed
Publication types
MeSH terms
Substances
Grants and funding
LinkOut - more resources
Full Text Sources
Other Literature Sources
Medical
Research Materials
