Succinate receptor GPR91 provides a direct link between high glucose levels and renin release in murine and rabbit kidney
- PMID: 18535668
- PMCID: PMC2413183
- DOI: 10.1172/JCI33293
Succinate receptor GPR91 provides a direct link between high glucose levels and renin release in murine and rabbit kidney
Abstract
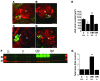
Diabetes mellitus is the most common and rapidly growing cause of end-stage renal disease in developed countries. A classic hallmark of early diabetes mellitus includes activation of the renin-angiotensin system (RAS), which may lead to hypertension and renal tissue injury, but the mechanism of RAS activation is elusive. Here we identified a paracrine signaling pathway in the kidney in which high levels of glucose directly triggered the release of the prohypertensive hormone renin. The signaling cascade involved the local accumulation of succinate and activation of the kidney-specific G protein-coupled metabolic receptor, GPR91, in the glomerular endothelium as observed in rat, mouse, and rabbit kidney sections. Elements of signal transduction included endothelial Ca2+, the production of NO and prostaglandin (PGE2), and their paracrine actions on adjacent renin-producing cells. This GPR91 signaling cascade may serve to modulate kidney function and help remove metabolic waste products through renal hyperfiltration, and it could also link metabolic diseases, such as diabetes, or metabolic syndrome with RAS overactivation, systemic hypertension, and organ injury.
Figures








References
-
- Ritz E., Dikow R. Hypertension and antihypertensive treatment of diabetic nephropathy. Nat. Clin. Pract. Nephrol. 2006;2:562–567. - PubMed
Publication types
MeSH terms
Substances
Grants and funding
LinkOut - more resources
Full Text Sources
Other Literature Sources
Medical
Molecular Biology Databases
Miscellaneous