miR-124 and miR-137 inhibit proliferation of glioblastoma multiforme cells and induce differentiation of brain tumor stem cells
- PMID: 18577219
- PMCID: PMC2443372
- DOI: 10.1186/1741-7015-6-14
miR-124 and miR-137 inhibit proliferation of glioblastoma multiforme cells and induce differentiation of brain tumor stem cells
Abstract
Background: Glioblastoma multiforme (GBM) is an invariably fatal central nervous system tumor despite treatment with surgery, radiation, and chemotherapy. Further insights into the molecular and cellular mechanisms that drive GBM formation are required to improve patient outcome. MicroRNAs are emerging as important regulators of cellular differentiation and proliferation, and have been implicated in the etiology of a variety of cancers, yet the role of microRNAs in GBM remains poorly understood. In this study, we investigated the role of microRNAs in regulating the differentiation and proliferation of neural stem cells and glioblastoma-multiforme tumor cells.
Methods: We used quantitative RT-PCR to assess microRNA expression in high-grade astrocytomas and adult mouse neural stem cells. To assess the function of candidate microRNAs in high-grade astrocytomas, we transfected miR mimics to cultured-mouse neural stem cells, -mouse oligodendroglioma-derived stem cells, -human glioblastoma multiforme-derived stem cells and -glioblastoma multiforme cell lines. Cellular differentiation was assessed by immunostaining, and cellular proliferation was determined using fluorescence-activated cell sorting.
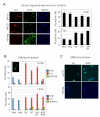
Results: Our studies revealed that expression levels of microRNA-124 and microRNA-137 were significantly decreased in anaplastic astrocytomas (World Health Organization grade III) and glioblastoma multiforme (World Health Organization grade IV) relative to non-neoplastic brain tissue (P < 0.01), and were increased 8- to 20-fold during differentiation of cultured mouse neural stem cells following growth factor withdrawal. Expression of microRNA-137 was increased 3- to 12-fold in glioblastoma multiforme cell lines U87 and U251 following inhibition of DNA methylation with 5-aza-2'-deoxycytidine (5-aza-dC). Transfection of microRNA-124 or microRNA-137 induced morphological changes and marker expressions consistent with neuronal differentiation in mouse neural stem cells, mouse oligodendroglioma-derived stem cells derived from S100 beta-v-erbB tumors and cluster of differentiation 133+ human glioblastoma multiforme-derived stem cells (SF6969). Transfection of microRNA-124 or microRNA-137 also induced G1 cell cycle arrest in U251 and SF6969 glioblastoma multiforme cells, which was associated with decreased expression of cyclin-dependent kinase 6 and phosphorylated retinoblastoma (pSer 807/811) proteins.
Conclusion: microRNA-124 and microRNA-137 induce differentiation of adult mouse neural stem cells, mouse oligodendroglioma-derived stem cells and human glioblastoma multiforme-derived stem cells and induce glioblastoma multiforme cell cycle arrest. These results suggest that targeted delivery of microRNA-124 and/or microRNA-137 to glioblastoma multiforme tumor cells may be therapeutically efficacious for the treatment of this disease.
Figures






Comment in
-
MicroRNAs: regulators of oncogenesis and stemness.BMC Med. 2008 Jun 24;6:15. doi: 10.1186/1741-7015-6-15. BMC Med. 2008. PMID: 18577221 Free PMC article. Review.
References
Publication types
MeSH terms
Substances
Grants and funding
LinkOut - more resources
Full Text Sources
Other Literature Sources
Medical
Research Materials
Miscellaneous