Activation of p38 MAP kinase is involved in central neuropathic pain following spinal cord injury
- PMID: 18590729
- PMCID: PMC2580737
- DOI: 10.1016/j.expneurol.2008.05.025
Activation of p38 MAP kinase is involved in central neuropathic pain following spinal cord injury
Abstract
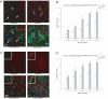
Recent work regarding chronic central neuropathic pain (CNP) following spinal cord injury (SCI) suggests that activation of key signaling molecules such as members of the mitogen activated protein kinase (MAPK) family play a role in the expression of at-level mechanical allodynia. Previously, we have shown that the development of at-level CNP following moderate spinal cord injury is correlated with increased expression of the activated (and thus phosphorylated) forms of the MAPKs extracellular signal related kinase and p38 MAPK. The current study extends this work by directly examining the role of p38 MAPK in the maintenance of at-level CNP following spinal cord injury. Using a combination of behavioral, immunocytochemical, and electrophysiological measures we demonstrate that increased activation of p38 MAPK occurs in the spinal cord just rostral to the site of injury in rats that develop at-level mechanical allodynia after moderate SCI. Immunocytochemical analyses indicate that the increases in p38 MAPK activation occurred in astrocytes, microglia, and dorsal horn neurons in the spinal cord rostral to the site of injury. Inhibiting the enzymatic activity of p38 MAPK dose dependently reverses the behavioral expression of at-level mechanical allodynia and also decreases the hyperexcitability seen in thoracic dorsal horn neurons after moderate SCI. Taken together, these novel data are the first to demonstrate causality that increased activation of p38 MAPK in multiple cell types play an important role in the maintenance of at-level CNP following spinal cord injury.
Figures
References
-
- Attal N, Guirimand F, Brasseur L, Gaude V, Chauvin M, Bouhassira D. Effects of IV morphine in central pain: a randomized placebo-controlled study. Neurol. 2002;58:554–563. - PubMed
-
- Basso DM, Beattie MS, Bresnahan JC. A sensitive and reliable locomotor rating scale for open field testing in rats. J Neurotrauma. 1995;12:1–21. - PubMed
-
- Bu X, Huang P, Qi Z, Zhang N, Han S, Fang L, Li J. Cell type-specific activation of p38 MAPK in the brain regions of hypoxic preconditioned mice. Neurochem Int. 2007;51:459–466. - PubMed
Publication types
MeSH terms
Substances
Grants and funding
LinkOut - more resources
Full Text Sources
Medical
