Predicting behavior problems in deaf and hearing children: the influences of language, attention, and parent-child communication
- PMID: 19338689
- PMCID: PMC2730756
- DOI: 10.1017/S0954579409000212
Predicting behavior problems in deaf and hearing children: the influences of language, attention, and parent-child communication
Abstract
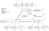
The development of language and communication may play an important role in the emergence of behavioral problems in young children, but they are rarely included in predictive models of behavioral development. In this study, cross-sectional relationships between language, attention, and behavior problems were examined using parent report, videotaped observations, and performance measures in a sample of 116 severely and profoundly deaf and 69 normally hearing children ages 1.5 to 5 years. Secondary analyses were performed on data collected as part of the Childhood Development After Cochlear Implantation Study, funded by the National Institutes of Health. Hearing-impaired children showed more language, attention, and behavioral difficulties, and spent less time communicating with their parents than normally hearing children. Structural equation modeling indicated there were significant relationships between language, attention, and child behavior problems. Language was associated with behavior problems both directly and indirectly through effects on attention. Amount of parent-child communication was not related to behavior problems.
Figures


References
-
- Abidin RR. Parenting stress index. 3rd. Lutz, FL: Psychological Assessment Resources, Inc.; 1995.
-
- Achenbach TM, Rescorla LA. Manual for the ASEBA preschool forms and profiles. Burlington, VT: University of Vermont, Research Center for Children, Youth, & Families; 2000.
-
- Adamson LB, Bakeman R, Deckner DF. The development of symbol-infused joint engagement. Child Development. 2004;75:1171–1187. - PubMed
-
- Albano AM, Chorpita BF, Barlow DH. Childhood anxiety disorders. In: Mash EJ, Barkley RA, editors. Child psychopathology. 2nd. New York: Guilford Press; 2003. pp. 279–329.
-
- Bakeman R, Gottman JM. Observing interaction: An introduction to sequential analysis. 2nd. New York: Cambridge University Press; 1997.
Publication types
MeSH terms
Grants and funding
LinkOut - more resources
Full Text Sources
Medical