Macrophages are an abundant component of myeloma microenvironment and protect myeloma cells from chemotherapy drug-induced apoptosis
- PMID: 19710503
- PMCID: PMC2766678
- DOI: 10.1182/blood-2009-05-220285
Macrophages are an abundant component of myeloma microenvironment and protect myeloma cells from chemotherapy drug-induced apoptosis
Abstract
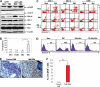
Multiple myeloma remains an incurable disease. One of the major problems is that myeloma cells develop drug resistance on interaction with bone marrow stromal cells. In this study, we examined the effects of macrophages (Mvarphis), a type of stromal cells, on myeloma cell survival and response to chemotherapy. We showed that Mvarphi, in particular tumor-associated Mvarphi, is a protector of myeloma cells. The protective effect was dependent on direct contact between Mvarphis and myeloma cells. Mvarphis protected both myeloma cell lines and primary myeloma cells from spontaneous and chemotherapy drug-induced apoptosis by attenuating the activation and cleavage of caspase-dependent apoptotic signaling. These findings are clinically relevant because we found that CD68+ Mvarphis heavily infiltrate the bone marrow of patients with myeloma but not the bone marrow of control patients. Thus, our results indicate that Mvarphis may contribute to myeloma cell survival and resistance to chemotherapeutic treatment in vivo.
Figures
References
-
- Kyle RA, Rajkumar SV. Multiple myeloma. N Engl J Med. 2004;351(18):1860–1873. - PubMed
-
- Dalton WS. Drug resistance and drug development in multiple myeloma. Semin Oncol. 2002;29(suppl 17):21–25. - PubMed
-
- Epstein J, Yaccoby S. Consequences of interactions between the bone marrow stroma and myeloma. Hematol J. 2003;4(5):310–314. - PubMed
Publication types
MeSH terms
Substances
Grants and funding
LinkOut - more resources
Full Text Sources
Other Literature Sources
Medical
