Localization and potential function of kindlin-1 in periodontal tissues
- PMID: 19758247
- PMCID: PMC2778732
- DOI: 10.1111/j.1600-0722.2009.00651.x
Localization and potential function of kindlin-1 in periodontal tissues
Abstract
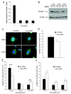
Kindlin-1 is an intracellular focal adhesion protein that regulates the actin cytoskeleton. Patients suffering from Kindler syndrome have a homologous mutation of the kindlin-1 gene and develop skin blisters, periodontal disease, and intestinal complications because of deficient adhesion of the basal epithelial cells. We investigated kindlin-1 localization in periodontal tissue and its functions in cultured keratinocytes and showed that kindlin-1 co-localizes with migfilin and paxillin in the basal epithelial cells of oral mucosa and in cultured keratinocytes. The kindlin-1-deficient oral mucosal tissue from a patient with Kindler syndrome showed a complete lack of paxillin and reduced migfilin immunostaining in the basal keratinocytes. Co-immunoprecipitation showed that migfilin directly interacted with kindlin-1. RNA interference-induced kindlin-1 deficiency in keratinocytes led to an altered distribution of migfilin-containing focal adhesions, reduced cell spreading, decreased cell proliferation, and decelerated cell migration. Disruption of microtubules in the kindlin-1-deficient cells further reduced cell spreading, suggesting that microtubules can partially compensate for kindlin-1 deficiency. Kindlin-1 supported mature cell-extracellular matrix adhesions of keratinocytes, as downregulation of kindlin-1 expression significantly reduced the cell-adhesion strength. In summary, kindlin-1 interacts with migfilin and plays a crucial role in actin-dependent keratinocyte cell adhesion essential for epidermal and periodontal health.
Conflict of interest statement
The authors declare no conflict of interest.
Figures
References
-
- Kindler T. Congenital poikiloderma with traumatic bulla formation and progressive cutaneous atrophy. Br J Dermatol. 1954;66:104–111. - PubMed
-
- Wiebe CB, Silver JG, Larjava HS. Early-onset periodontitis associated with Weary-Kindler syndrome: a case report. J Periodontol. 1996;67:1004–1010. - PubMed
-
- Wiebe CB, Penagos H, Luong N, Slots J, Epstein E, JR, Siegel D, HÄkkinen L, Putnins EE, Larjava HS. Clinical and microbiologic study of periodontitis associated with Kindler syndrome. J Periodontol. 2003;74:25–31. - PubMed
-
- Wiebe CB, Larjava HS. Abnormal deposition of type VII collagen in Kindler syndrome. Arch Dermatol Res. 1999;291:6–13. - PubMed
Publication types
MeSH terms
Substances
Grants and funding
LinkOut - more resources
Full Text Sources
