Small Molecule Subgraph Detector (SMSD) toolkit
- PMID: 20298518
- PMCID: PMC2820491
- DOI: 10.1186/1758-2946-1-12
Small Molecule Subgraph Detector (SMSD) toolkit
Abstract
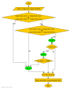
Background: Finding one small molecule (query) in a large target library is a challenging task in computational chemistry. Although several heuristic approaches are available using fragment-based chemical similarity searches, they fail to identify exact atom-bond equivalence between the query and target molecules and thus cannot be applied to complex chemical similarity searches, such as searching a complete or partial metabolic pathway.In this paper we present a new Maximum Common Subgraph (MCS) tool: SMSD (Small Molecule Subgraph Detector) to overcome the issues with current heuristic approaches to small molecule similarity searches. The MCS search implemented in SMSD incorporates chemical knowledge (atom type match with bond sensitive and insensitive information) while searching molecular similarity. We also propose a novel method by which solutions obtained by each MCS run can be ranked using chemical filters such as stereochemistry, bond energy, etc.
Results: In order to benchmark and test the tool, we performed a 50,000 pair-wise comparison between KEGG ligands and PDB HET Group atoms. In both cases the SMSD was shown to be more efficient than the widely used MCS module implemented in the Chemistry Development Kit (CDK) in generating MCS solutions from our test cases.
Conclusion: Presently this tool can be applied to various areas of bioinformatics and chemo-informatics for finding exhaustive MCS matches. For example, it can be used to analyse metabolic networks by mapping the atoms between reactants and products involved in reactions. It can also be used to detect the MCS/substructure searches in small molecules reported by metabolome experiments, as well as in the screening of drug-like compounds with similar substructures.Thus, we present a robust tool that can be used for multiple applications, including the discovery of new drug molecules. This tool is freely available on http://www.ebi.ac.uk/thornton-srv/software/SMSD/
Figures
References
-
- Gasteiger J, Engel T. Chemoinformatics: A Textbook. WILEY-VCH GmbH & Co; 2003.
-
- Voigt JH, Bienfait B, Wang S, Nicklaus MC. Comparison of the NCI open database with seven large chemical structural databases. J Chem Inf Comput Sci. 2001;41(3):702–712. - PubMed
LinkOut - more resources
Full Text Sources
Other Literature Sources
