Short communication: PPAR gamma mediates a direct antiangiogenic effect of omega 3-PUFAs in proliferative retinopathy
- PMID: 20634487
- PMCID: PMC2975617
- DOI: 10.1161/CIRCRESAHA.110.221317
Short communication: PPAR gamma mediates a direct antiangiogenic effect of omega 3-PUFAs in proliferative retinopathy
Abstract
Rationale: Omega3 long-chain polyunsaturated fatty acids (omega3-PUFAs) are powerful modulators of angiogenesis. However, little is known about the mechanisms governing omega3-PUFA-dependent attenuation of angiogenesis.
Objective: This study aims to identify a major mechanism by which omega3-PUFAs attenuate retinal neovascularization.
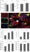
Methods and results: Administering omega3-PUFAs exclusively during the neovascular stage of the mouse model of oxygen-induced retinopathy induces a direct neovascularization reduction of more than 40% without altering vasoobliteration or the regrowth of normal vessels. Cotreatment with an inhibitor of peroxisome proliferator-activated receptor (PPAR)gamma almost completely abrogates this effect. Inhibition of PPARgamma also reverses the omega3-PUFA-induced reduction of retinal tumor necrosis factor-alpha, intercellular adhesion molecule-1, vascular cell adhesion molecule-1, endothelial selectin, and angiopoietin 2 but not vascular endothelial growth factor.
Conclusions: These results identify a direct, PPARgamma-mediated effect of omega3-PUFAs on retinal neovascularization formation and retinal angiogenic activation that is independent of vascular endothelial growth factor.
Figures
 
              
              
              
              
                
                
                 
              
              
              
              
                
                
                 
              
              
              
              
                
                
                 
              
              
              
              
                
                
                References
- 
    - Connor KM, SanGiovanni JP, Lofqvist C, Aderman CM, Chen J, Higuchi A, Hong S, Pravda EA, Majchrzak S, Carper D, Hellstrom A, Kang JX, Chew EY, Salem N, Jr, Serhan CN, Smith LE. Increased dietary intake of omega-3-polyunsaturated fatty acids reduces pathological retinal angiogenesis. Nat Med. 2007;13:868–873. - PMC - PubMed
 
- 
    - Smith LE, Wesolowski E, McLellan A, Kostyk SK, D'Amato R, Sullivan R, D'Amore PA. Oxygen-induced retinopathy in the mouse. Invest Ophthalmol Vis Sci. 1994;35:101–111. - PubMed
 
- 
    - Serhan CN, Savill J. Resolution of inflammation: the beginning programs the end. Nat Immunol. 2005;6:1191–1197. - PubMed
 
Publication types
MeSH terms
Substances
Grants and funding
LinkOut - more resources
- Full Text Sources
- Other Literature Sources
- Medical
 
        