Barriers to the acceptance of electronic medical records by physicians from systematic review to taxonomy and interventions
- PMID: 20691097
- PMCID: PMC2924334
- DOI: 10.1186/1472-6963-10-231
Barriers to the acceptance of electronic medical records by physicians from systematic review to taxonomy and interventions
Abstract
Background: The main objective of this research is to identify, categorize, and analyze barriers perceived by physicians to the adoption of Electronic Medical Records (EMRs) in order to provide implementers with beneficial intervention options.
Methods: A systematic literature review, based on research papers from 1998 to 2009, concerning barriers to the acceptance of EMRs by physicians was conducted. Four databases, "Science", "EBSCO", "PubMed" and "The Cochrane Library", were used in the literature search. Studies were included in the analysis if they reported on physicians' perceived barriers to implementing and using electronic medical records. Electronic medical records are defined as computerized medical information systems that collect, store and display patient information.
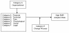
Results: The study includes twenty-two articles that have considered barriers to EMR as perceived by physicians. Eight main categories of barriers, including a total of 31 sub-categories, were identified. These eight categories are: A) Financial, B) Technical, C) Time, D) Psychological, E) Social, F) Legal, G) Organizational, and H) Change Process. All these categories are interrelated with each other. In particular, Categories G (Organizational) and H (Change Process) seem to be mediating factors on other barriers. By adopting a change management perspective, we develop some barrier-related interventions that could overcome the identified barriers.
Conclusions: Despite the positive effects of EMR usage in medical practices, the adoption rate of such systems is still low and meets resistance from physicians. This systematic review reveals that physicians may face a range of barriers when they approach EMR implementation. We conclude that the process of EMR implementation should be treated as a change project, and led by implementers or change managers, in medical practices. The quality of change management plays an important role in the success of EMR implementation. The barriers and suggested interventions highlighted in this study are intended to act as a reference for implementers of Electronic Medical Records. A careful diagnosis of the specific situation is required before relevant interventions can be determined.
Figures
References
-
- Da've D. Benefits and Barriers to EMR Implementation. Caring. 2004;23(11):50–51. - PubMed
-
- Yamamoto LG, Khan AN. Challenges of Electronic Medical Record Implementation in the Emergency Department. Pediatric Emergency Care. 2006;22(3):184–191. - PubMed
-
- Davidson E, Heslinga D. Bridging the IT Adoption Gap for Small Physician Practices: An Action Research Study on Electronic Health Records. Information Systems Management. 2007;24(1):15–28. doi: 10.1080/10580530601036786. - DOI
Publication types
MeSH terms
LinkOut - more resources
Full Text Sources
