Frequent and focal FGFR1 amplification associates with therapeutically tractable FGFR1 dependency in squamous cell lung cancer
- PMID: 21160078
- PMCID: PMC3990281
- DOI: 10.1126/scitranslmed.3001451
Frequent and focal FGFR1 amplification associates with therapeutically tractable FGFR1 dependency in squamous cell lung cancer
Erratum in
- Sci Transl Med. 2011 Jan 19;3(66):66er2
- Sci Transl Med. 2012 Apr 18;4(130):130er2
Abstract
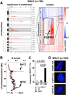
Lung cancer remains one of the leading causes of cancer-related death in developed countries. Although lung adenocarcinomas with EGFR mutations or EML4-ALK fusions respond to treatment by epidermal growth factor receptor (EGFR) and anaplastic lymphoma kinase (ALK) inhibition, respectively, squamous cell lung cancer currently lacks therapeutically exploitable genetic alterations. We conducted a systematic search in a set of 232 lung cancer specimens for genetic alterations that were therapeutically amenable and then performed high-resolution gene copy number analyses. We identified frequent and focal fibroblast growth factor receptor 1 (FGFR1) amplification in squamous cell lung cancer (n = 155), but not in other lung cancer subtypes, and, by fluorescence in situ hybridization, confirmed the presence of FGFR1 amplifications in an independent cohort of squamous cell lung cancer samples (22% of cases). Using cell-based screening with the FGFR inhibitor PD173074 in a large (n = 83) panel of lung cancer cell lines, we demonstrated that this compound inhibited growth and induced apoptosis specifically in those lung cancer cells carrying amplified FGFR1. We validated the FGFR1 dependence of FGFR1-amplified cell lines by FGFR1 knockdown and by ectopic expression of an FGFR1-resistant allele (FGFR1(V561M)), which rescued FGFR1-amplified cells from PD173074-mediated cytotoxicity. Finally, we showed that inhibition of FGFR1 with a small molecule led to significant tumor shrinkage in vivo. Thus, focal FGFR1 amplification is common in squamous cell lung cancer and associated with tumor growth and survival, suggesting that FGFR inhibitors may be a viable therapeutic option in this cohort of patients.
Figures
Comment in
-
A therapeutic target for smoking-associated lung cancer.Sci Transl Med. 2010 Dec 15;2(62):62ps56. doi: 10.1126/scitranslmed.3001942. Sci Transl Med. 2010. PMID: 21160076
-
Cancer: Hope for smoking-associated lung cancer?Nat Rev Drug Discov. 2011 Feb;10(2):98-9. doi: 10.1038/nrd3378. Nat Rev Drug Discov. 2011. PMID: 21283102 No abstract available.
References
-
- Slamon DJ, Leyland-Jones B, Shak S, Fuchs H, Paton V, Bajamonde A, Fleming T, Eiermann W, Wolter J, Pegram M, Baselga J, Norton L. Use of chemotherapy plus a monoclonal antibody against HER2 for metastatic breast cancer that overexpresses HER2. N Engl J Med. 2001;344:783–792. - PubMed
-
- Heinrich MC, Corless CL, Demetri GD, Blanke CD, von Mehren M, Joensuu H, McGreevey LS, Chen CJ, Van den Abbeele AD, Druker BJ, Kiese B, Eisenberg B, Roberts PJ, Singer S, Fletcher CD, Silberman S, Dimitrijevic S, Fletcher JA. Kinase mutations and imatinib response in patients with metastatic gastrointestinal stromal tumor. J Clin Oncol. 2003;21:4342–4349. - PubMed
-
- Pao W, Miller V, Zakowski M, Doherty J, Politi K, Sarkaria I, Singh B, Heelan R, Rusch V, Fulton L, Mardis E, Kupfer D, Wilson R, Kris M, Varmus H. EGF receptor gene mutations are common in lung cancers from "never smokers" and are associated with sensitivity of tumors to gefitinib and erlotinib. Proc Natl Acad Sci U S A. 2004;101:13306–13311. - PMC - PubMed
-
- Paez JG, Janne PA, Lee JC, Tracy S, Greulich H, Gabriel S, Herman P, Kaye FJ, Lindeman N, Boggon TJ, Naoki K, Sasaki H, Fujii Y, Eck MJ, Sellers WR, Johnson BE, Meyerson M. EGFR mutations in lung cancer: correlation with clinical response to gefitinib therapy. Science. 2004;304:1497–1500. - PubMed
-
- Lynch TJ, Bell DW, Sordella R, Gurubhagavatula S, Okimoto RA, Brannigan BW, Harris PL, Haserlat SM, Supko JG, Haluska FG, Louis DN, Christiani DC, Settleman J, Haber DA. Activating mutations in the epidermal growth factor receptor underlying responsiveness of non-small-cell lung cancer to gefitinib. N Engl J Med. 2004;350:2129–2139. - PubMed
Publication types
MeSH terms
Substances
Associated data
- Actions
Grants and funding
LinkOut - more resources
Full Text Sources
Other Literature Sources
Medical
Molecular Biology Databases
Research Materials
Miscellaneous
