Skip to main page content
U.S. flag

An official website of the United States government

Dot gov

The .gov means it’s official.
Federal government websites often end in .gov or .mil. Before sharing sensitive information, make sure you’re on a federal government site.

Https

The site is secure.
The https:// ensures that you are connecting to the official website and that any information you provide is encrypted and transmitted securely.

Access keys NCBI Homepage MyNCBI Homepage Main Content Main Navigation
. 2011 Oct 15;25(20):2137-46.
doi: 10.1101/gad.17620611. Epub 2011 Oct 6.

Opposing roles of NF-κB in anti-cancer treatment outcome unveiled by cross-species investigations

Affiliations

Opposing roles of NF-κB in anti-cancer treatment outcome unveiled by cross-species investigations

Hua Jing et al. Genes Dev. .

Abstract

In malignancies, enhanced nuclear factor-κB (NF-κB) activity is largely viewed as an oncogenic property that also confers resistance to chemotherapy. Recently, NF-κB has been postulated to participate in a senescence-associated and possibly senescence-reinforcing cytokine response, thereby suggesting a tumor-restraining role for NF-κB. Using a mouse lymphoma model and analyzing transcriptome and clinical data from lymphoma patients, we show here that therapy-induced senescence presents with and depends on active NF-κB signaling, whereas NF-κB simultaneously promotes resistance to apoptosis. Further characterization and genetic engineering of primary mouse lymphomas according to distinct NF-κB-related oncogenic networks reminiscent of diffuse large B-cell lymphoma (DLBCL) subtypes guided us to identify Bcl2-overexpressing germinal center B-cell-like (GCB) DLBCL as a clinically relevant subgroup with significantly superior outcome when NF-κB is hyperactive. Our data illustrate the power of cross-species investigations to functionally test genetic mechanisms in transgenic mouse tumors that recapitulate distinct features of the corresponding human entity, and to ultimately use the mouse model-derived genetic information to redefine novel, clinically relevant patient subcohorts.

PubMed Disclaimer

Figures

Figure 1.
Figure 1.
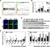
Enhanced NF-κB activity in therapy-induced senescent primary lymphoma cells. (A) GSEAs of NF-κB targets (left) and the subset of cytokines and their modulators therein (right) in the GEP of ADR senescent versus untreated (ut) Eμ-myc control;bcl2 lymphomas (n = 12 matched pairs). (B) DNA-binding activity of the indicated NF-κB subunits in lymphomas as in A (n ≥ 3 matched pairs per subunit). (C) Immunofluorescence of the NF-κB subunit p65 in cytospin preparations of lymphoma cells as in A (representative example of three cases analyzed; bars, 50 μm). (D) Immunoblot analyses of the indicated proteins in cell lysates from four matched lymphoma pairs as in A with H3K9me3 as a senescence marker (Reimann et al. 2010) and α-Tubulin as a loading control. (E) RQ-PCR analyses of the indicated nonsecreted (left) and secreted (right) transcripts in lymphomas as in A (n = 5 samples each). Shown are relative expression levels, normalized to an internal control, that are comparable throughout all data sets. (Note the log-scaled presentation in the cytokine panel. All secreted NF-κB targets presented here reflect SASP, while Igfbp7 is a SASP factor, but not a bona fide NF-κB target.) All histogram bars indicate mean values ± standard deviation (SDEV).
Figure 2.
Figure 2.
TIS is an NF-κB-dependent condition in primary lymphomas. (A, top) RQ-PCR analyses of the indicated transcripts in lymphomas presented as the ratio of the relative values for ADR-exposed versus untreated control;bcl2 lymphomas stably expressing the NF-κB SR or being empty vector-infected as a control (at least five samples each). (Bottom) Matched ADR-exposed control;bcl2 lymphoma pairs ± SR are shown for the relative expression levels of two representative SASP factors. (B) Frequencies of SA-β-gal-positive cells from matched lymphoma pairs ± SR, exposed to ADR in vitro (n = 7 pairs). (C) In situ frequencies of SA-β-gal-positive as well as Ki67-positive cells in matched-pair (±SR) lymphoma sections, exposed to CTX in vivo (n = 3 pairs; representative photomicrographs shown; bars, 100 μm). All histogram bars or numbers indicate mean values ± SDEV.
Figure 3.
Figure 3.
Eμ-myc lymphomas driven by high endogenous NF-κB levels display NF-κB/Bcl2-mediated chemoresistance. (A) Stratification of 12 primary control lymphomas in an “NF-κB low” (NL; black bars), an intermediate (gray bars), and an “NF-κB high” (NH; white bars) group according to their NF-κB p65 DNA-binding activities at diagnosis (measured in triplicate; horizontal lines indicate mean activity within the respective groups). (B) Viability analysis by trypan blue dye exclusion of the NL versus NH lymphoma cell populations exposed in vitro for 24 h to 5 ng/mL ADR relative to untreated cells of the same group (n = 4 each group). (C) RQ-PCR analyses of the transcript levels of the NF-κB target bcl2 in the lymphoma groups as in B. (D) Viability analysis as in B and with the same lymphoma samples, now overexpressing Bcl2 from retroviral alleles in both groups. (E) GFP enrichment analysis of MSCV-SR-IRES-GFP-expressing cells treated as in B, but for 48 h; selective drop of GFP-positive cells in the NH group indicating their increased chemosensitivity upon NF-κB inhibition (n = 3 each group). All histogram bars indicate mean values ± SDEV.
Figure 4.
Figure 4.
Differential oncogenic wiring determines opposing roles of NF-κB in treatment outcome. (A) Grouping of 13 primary control lymphomas according to the long-term responses to CTX therapy following transplant tumor formation in vivo as either “never relapse” (NR) or “relapse-prone” (RP) lymphomas, and RQ-PCR analyses of their IκBα transcript levels at diagnosis (i.e., prior to any therapy) as a representative bona fide NF-κB target (left) and of Bcl2 levels of the same samples (right; presented in the same order); horizontal lines indicate mean activity within the respective groups. (B) Frequencies of SA-β-gal-positive cells in Bcl2-overexpressing NL lymphomas ± CARD11-L251P, exposed for 3 d to 50 ng/mL ADR in vitro (n = 4 matched pairs; representative photomicrographs of cytospin preparations are shown below the corresponding bars). (C) Progression-free survival of the 49 R-CHOP-like-treated GCB DLBCL patients from a total of 233 patients (as reported by Lenz et al. 2008b) with an above-median Bcl2 expression by microarray-based transcriptome analysis of their lymphomas at diagnosis, and further stratified by a 63-gene signature as either “NF-κB high” (NH, n = 25; green) or “NF-κB low” (NL, n = 24; blue). All histogram bars indicate mean values ± SDEV.

Comment in

References

    1. Acosta JC, O'Loghlen A, Banito A, Guijarro MV, Augert A, Raguz S, Fumagalli M, Da Costa M, Brown C, Popov N, et al. 2008. Chemokine signaling via the CXCR2 receptor reinforces senescence. Cell 133: 1006–1018 - PubMed
    1. Adams JM, Harris AW, Pinkert CA, Corcoran LM, Alexander WS, Cory S, Palmiter RD, Brinster RL 1985. The c-myc oncogene driven by immunoglobulin enhancers induces lymphoid malignancy in transgenic mice. Nature 318: 533–538 - PubMed
    1. Aukema SM, Siebert R, Schuuring E, van Imhoff GW, Kluin-Nelemans HC, Boerma EJ, Kluin PM 2011. Double-hit B-cell lymphomas. Blood 117: 2319–2331 - PubMed
    1. Basseres DS, Ebbs A, Levantini E, Baldwin AS 2010. Requirement of the NF-κB subunit p65/RelA for K-Ras-induced lung tumorigenesis. Cancer Res 70: 3537–3546 - PMC - PubMed
    1. Ben-Neriah Y, Karin M 2011. Inflammation meets cancer, with NF-κB as the matchmaker. Nat Immunol 12: 715–723 - PubMed

Publication types

MeSH terms