Phosphatidylcholine synthesis for lipid droplet expansion is mediated by localized activation of CTP:phosphocholine cytidylyltransferase
- PMID: 21982710
- PMCID: PMC3735358
- DOI: 10.1016/j.cmet.2011.07.013
Phosphatidylcholine synthesis for lipid droplet expansion is mediated by localized activation of CTP:phosphocholine cytidylyltransferase
Abstract
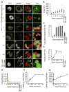
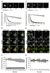
Lipid droplets (LDs) are cellular storage organelles for neutral lipids that vary in size and abundance according to cellular needs. Physiological conditions that promote lipid storage rapidly and markedly increase LD volume and surface. How the need for surface phospholipids is sensed and balanced during this process is unknown. Here, we show that phosphatidylcholine (PC) acts as a surfactant to prevent LD coalescence, which otherwise yields large, lipolysis-resistant LDs and triglyceride (TG) accumulation. The need for additional PC to coat the enlarging surface during LD expansion is provided by the Kennedy pathway, which is activated by reversible targeting of the rate-limiting enzyme, CTP:phosphocholine cytidylyltransferase (CCT), to growing LD surfaces. The requirement, targeting, and activation of CCT to growing LDs were similar in cells of Drosophila and mice. Our results reveal a mechanism to maintain PC homeostasis at the expanding LD monolayer through targeted activation of a key PC synthesis enzyme.
Copyright © 2011 Elsevier Inc. All rights reserved.
Figures
Comment in
-
DisseCCTing phospholipid function in lipid droplet dynamics.Cell Metab. 2011 Oct 5;14(4):437-8. doi: 10.1016/j.cmet.2011.09.002. Cell Metab. 2011. PMID: 21982702 Free PMC article.
References
-
- Bostrom P, Andersson L, Rutberg M, Perman J, Lidberg U, Johansson BR, Fernandez-Rodriguez J, Ericson J, Nilsson T, Boren J, et al. SNARE proteins mediate fusion between cytosolic lipid droplets and are implicated in insulin sensitivity. Nat Cell Biol. 2007;9:1286–1293. - PubMed
-
- Buhman KK, Chen HC, Farese RV., Jr The enzymes of neutral lipid synthesis. J Biol Chem. 2001;276:40369–40372. - PubMed
Publication types
MeSH terms
Substances
Grants and funding
LinkOut - more resources
Full Text Sources
Other Literature Sources
Molecular Biology Databases
Research Materials
Miscellaneous
