Nestin- and doublecortin-positive cells reside in adult spinal cord meninges and participate in injury-induced parenchymal reaction
- PMID: 22038821
- PMCID: PMC3468739
- DOI: 10.1002/stem.766
Nestin- and doublecortin-positive cells reside in adult spinal cord meninges and participate in injury-induced parenchymal reaction
Abstract
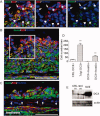
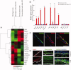
Adult spinal cord has little regenerative potential, thus limiting patient recovery following injury. In this study, we describe a new population of cells resident in the adult rat spinal cord meninges that express the neural stem/precursor markers nestin and doublecortin. Furthermore, from dissociated meningeal tissue a neural stem cell population was cultured in vitro and subsequently shown to differentiate into functional neurons or mature oligodendrocytes. Proliferation rate and number of nestin- and doublecortin-positive cells increased in vivo in meninges following spinal cord injury. By using a lentivirus-labeling approach, we show that meningeal cells, including nestin- and doublecortin-positive cells, migrate in the spinal cord parenchyma and contribute to the glial scar formation. Our data emphasize the multiple roles of meninges in the reaction of the parenchyma to trauma and indicate for the first time that spinal cord meninges are potential niches harboring stem/precursor cells that can be activated by injury. Meninges may be considered as a new source of adult stem/precursor cells to be further tested for use in regenerative medicine applied to neurological disorders, including repair from spinal cord injury.
Copyright © 2011 AlphaMed Press.
Figures
References
-
- Arvidsson A, Collin T, Kirik D, et al. Neuronal replacement from endogenous precursors in the adult brain after stroke. Nat Med. 2002;8:963–970. - PubMed
-
- Nakatomi H, Kuriu T, Okabe S, et al. Regeneration of hippocampal pyramidal neurons after ischemic brain injury by recruitment of endogenous neural progenitors. Cell. 2002;110:429–441. - PubMed
-
- Kempermann G, Kuhn HG, Gage FH. More hippocampal neurons in adult mice living in an enriched environment. Nature. 1997;386:493–495. - PubMed
Publication types
MeSH terms
Substances
LinkOut - more resources
Full Text Sources
Other Literature Sources
Medical
