Deficiency in mammalian histone H2B ubiquitin ligase Bre1 (Rnf20/Rnf40) leads to replication stress and chromosomal instability
- PMID: 22354749
- PMCID: PMC3328627
- DOI: 10.1158/0008-5472.CAN-11-2209
Deficiency in mammalian histone H2B ubiquitin ligase Bre1 (Rnf20/Rnf40) leads to replication stress and chromosomal instability
Abstract
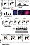
Mammalian Bre1 complexes (BRE1A/B (RNF20/40) in humans and Bre1a/b (Rnf20/40) in mice) function similarly to their yeast homolog Bre1 as ubiquitin ligases in monoubiquitination of histone H2B. This ubiquitination facilitates methylation of histone H3 at K4 and K79, and accounts for the roles of Bre1 and its homologs in transcriptional regulation. Recent studies by others suggested that Bre1 acts as a tumor suppressor, augmenting expression of select tumor suppressor genes and suppressing select oncogenes. In this study, we present an additional mechanism of tumor suppression by Bre1 through maintenance of genomic stability. We track the evolution of genomic instability in Bre1-deficient cells from replication-associated double-strand breaks (DSB) to specific genomic rearrangements that explain a rapid increase in DNA content and trigger breakage-fusion-bridge cycles. We show that aberrant RNA-DNA structures (R-loops) constitute a significant source of DSBs in Bre1-deficient cells. Combined with a previously reported defect in homologous recombination, generation of R-loops is a likely initiator of replication stress and genomic instability in Bre1-deficient cells. We propose that genomic instability triggered by Bre1 deficiency may be an important early step that precedes acquisition of an invasive phenotype, as we find decreased levels of BRE1A/B and dimethylated H3K79 in testicular seminoma and in the premalignant lesion in situ carcinoma.
Figures






References
-
- Osley MA, Fleming AB, Kao CF. Histone ubiquitylation and the regulation of transcription. Results and problems in cell differentiation. 2006;41:47–75. - PubMed
-
- Shilatifard A. Chromatin modifications by methylation and ubiquitination: implications in the regulation of gene expression. Annual review of biochemistry. 2006;75:243–269. - PubMed
-
- Escargueil AE, Soares DG, Salvador M, Larsen AK, Henriques JA. What histone code for DNA repair? Mutation research. 2008;658(3):259–270. - PubMed
-
- Sun ZW, Allis CD. Ubiquitination of histone H2B regulates H3 methylation and gene silencing in yeast. Nature. 2002;418(6893):104–108. - PubMed
Publication types
MeSH terms
Substances
Grants and funding
LinkOut - more resources
Full Text Sources
Molecular Biology Databases
Miscellaneous