Skip to main page content
U.S. flag

An official website of the United States government

Dot gov

The .gov means it’s official.
Federal government websites often end in .gov or .mil. Before sharing sensitive information, make sure you’re on a federal government site.

Https

The site is secure.
The https:// ensures that you are connecting to the official website and that any information you provide is encrypted and transmitted securely.

Access keys NCBI Homepage MyNCBI Homepage Main Content Main Navigation
. 2012 Mar 29;366(13):1172-4.
doi: 10.1056/NEJMp1115176. Epub 2012 Mar 14.

The Joint Commission's new tobacco-cessation measures--will hospitals do the right thing?

Affiliations

The Joint Commission's new tobacco-cessation measures--will hospitals do the right thing?

Michael C Fiore et al. N Engl J Med. .
No abstract available

PubMed Disclaimer

Figures

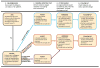
Figure 1
Figure 1. The Four Components of the New Joint Commission Tobacco Use Performance Measure Set with Inpatient Flowchart*
* Adapted from 2008 PHS Guideline, Treating Tobacco Use and Dependence, 5As Absent contraindications or patient refusal

Comment in

References

    1. Fiore MC, Baker TB. Clinical practice. Treating smokers in the health care setting. New Engl J Med. 2011 Sep 29;365(13):1222–1231. - PMC - PubMed
    1. Fiore MC, Jaen CR, Baker TB, et al. Treating tobacco use and dependence: 2008 update. Rockville, MD: U.S. Department of Health and Human Services, U.S. Public Health Service; 2008.
    1. Williams SC, Morton DJ, Jay KN, Koss RG, Schroeder SA, Loeb JM. Smoking cessation counseling in U.S. hospitals: A comparison of high and low performers. J Clin Outcomes Manag. 2005;12(7):345–352.
    1. Jonk YC, Sherman SE, Fu SS, Hamlett-Berry KW, Geraci MC, Joseph AM. National trends in the provision of smoking cessation aids within the Veterans Health Administration. Am J Manag Care. 2005 Feb;11(2):77–85. - PubMed
    1. Levy DE, Kang R, Vogeli CS, Rigotti NA. Smoking Cessation Advice Rates in US Hopsitals. Arch Intern Med (Letter) 2011 Oct 10;171(18):1682–4. - PubMed