Induced Mist1 expression promotes remodeling of mouse pancreatic acinar cells
- PMID: 22510200
- PMCID: PMC3664941
- DOI: 10.1053/j.gastro.2012.04.011
Induced Mist1 expression promotes remodeling of mouse pancreatic acinar cells
Abstract
Background & aims: Early embryogenesis involves cell fate decisions that define the body axes and establish pools of progenitor cells. Development does not stop once lineages are specified; cells continue to undergo specific maturation events, and changes in gene expression patterns lead to their unique physiological functions. Secretory pancreatic acinar cells mature postnatally to synthesize large amounts of protein, polarize, and communicate with other cells. The transcription factor MIST1 is expressed by only secretory cells and regulates maturation events. MIST1-deficient acinar cells in mice do not establish apical-basal polarity, properly position zymogen granules, or communicate with adjacent cells, disrupting pancreatic function. We investigated whether MIST1 directly induces and maintains the mature phenotype of acinar cells.
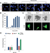
Methods: We analyzed the effects of Cre-mediated expression of Mist1 in adult Mist1-deficient (Mist1(KO)) mice. Pancreatic tissues were collected and analyzed by light and electron microscopy, immunohistochemistry, real-time polymerase chain reaction analysis, and chromatin immunoprecipitation. Primary acini were isolated from mice and analyzed in amylase secretion assays.
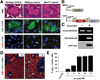
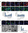
Results: Induced expression of Mist1 in adult Mist1(KO) mice restored wild-type gene expression patterns in acinar cells. The acinar cells changed phenotypes, establishing apical-basal polarity, increasing the size of zymogen granules, reorganizing the cytoskeletal network, communicating intercellularly (by synthesizing gap junctions), and undergoing exocytosis.
Conclusions: The exocrine pancreas of adult mice can be remodeled by re-expression of the transcription factor MIST1. MIST1 regulates acinar cell maturation and might be used to repair damaged pancreata in patients with pancreatic disorders.
Copyright © 2012 AGA Institute. Published by Elsevier Inc. All rights reserved.
Conflict of interest statement
The authors disclose no conflicts.
Figures
References
-
- de Assis GF, Cestari TM, Sesso A, et al. Post-natal maturation of acinar cells of the guinea pig pancreas: an ultrastructural morphometric study. Anat Histol Embryol. 2003;32:36–41. - PubMed
-
- Jamieson JD, Gorelick FS, Chang A. Development of secretagogue responsiveness in the pancreas. Scand J Gastroenterol Suppl. 1988;151:98–103. - PubMed
-
- Johnson CL, Kowalik AS, Rajakumar N, et al. Mist1 is necessary for the establishment of granule organization in serous exocrine cells of the gastrointestinal tract. Mech Dev. 2004;121:261–272. - PubMed
Publication types
MeSH terms
Substances
Grants and funding
LinkOut - more resources
Full Text Sources
Molecular Biology Databases
Research Materials
Miscellaneous
