Robust cellular reprogramming occurs spontaneously during liver regeneration
- PMID: 23520387
- PMCID: PMC3639413
- DOI: 10.1101/gad.207803.112
Robust cellular reprogramming occurs spontaneously during liver regeneration
Erratum in
- Genes Dev. 2013 Jul 1;27(13):1537
Abstract
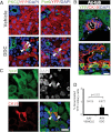
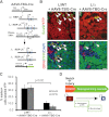
Cellular reprogramming-the ability to interconvert distinct cell types with defined factors-is transforming the field of regenerative medicine. However, this phenomenon has rarely been observed in vivo without exogenous factors. Here, we report that activation of Notch, a signaling pathway that mediates lineage segregation during liver development, is sufficient to reprogram hepatocytes into biliary epithelial cells (BECs). Moreover, using lineage tracing, we show that hepatocytes undergo widespread hepatocyte-to-BEC reprogramming following injuries that provoke a biliary response, a process requiring Notch. These results provide direct evidence that mammalian regeneration prompts extensive and dramatic changes in cellular identity under injury conditions.
Figures
 
              
              
              
              
                
                
                 
              
              
              
              
                
                
                 
              
              
              
              
                
                
                 
              
              
              
              
                
                
                Comment in
- 
  
  Hepatocytes as a source of cholangiocytes in injured liver.Hepatology. 2014 Feb;59(2):726-8. doi: 10.1002/hep.26673. Epub 2013 Dec 18. Hepatology. 2014. PMID: 23929740 No abstract available.
- 
  
  Liver cell reprogramming: parallels with iPSC biology.Cell Cycle. 2014;13(8):1211-2. doi: 10.4161/cc.28381. Epub 2014 Mar 5. Cell Cycle. 2014. PMID: 24621496 Free PMC article. No abstract available.
References
- 
    - Desmet VJ 1985. Intrahepatic bile ducts under the lens. J Hepatol 1: 545–559 - PubMed
 
- 
    - Farber E 1956. Similarities in the sequence of early histological changes induced in the liver of the rat by ethionine, 2-acetylamino-fluorene, and 3′-methyl-4-dimethylaminoazobenzene. Cancer Res 16: 142–148 - PubMed
 
- 
    - Fukuda K, Sugihara A, Nakasho K, Tsujimura T, Yamada N, Okaya A, Sakagami M, Terada N 2004. The origin of biliary ductular cells that appear in the spleen after transplantation of hepatocytes. Cell Transplant 13: 27–33 - PubMed
 
Publication types
MeSH terms
Substances
Grants and funding
LinkOut - more resources
- Full Text Sources
- Other Literature Sources
- Molecular Biology Databases
 
        