Totipotent embryonic stem cells arise in ground-state culture conditions
- PMID: 23746443
- PMCID: PMC3701323
- DOI: 10.1016/j.celrep.2013.04.034
Totipotent embryonic stem cells arise in ground-state culture conditions
Abstract
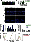
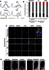
Embryonic stem cells (ESCs) are derived from mammalian embryos during the transition from totipotency, when individual blastomeres can make all lineages, to pluripotency, when they are competent to make only embryonic lineages. ESCs maintained with inhibitors of MEK and GSK3 (2i) are thought to represent an embryonically restricted ground state. However, we observed heterogeneous expression of the extraembryonic endoderm marker Hex in 2i-cultured embryos, suggesting that 2i blocked development prior to epiblast commitment. Similarly, 2i ESC cultures were heterogeneous and contained a Hex-positive fraction primed to differentiate into trophoblast and extraembryonic endoderm. Single Hex-positive ESCs coexpressed epiblast and extraembryonic genes and contributed to all lineages in chimeras. The cytokine LIF, necessary for ESC self-renewal, supported the expansion of this population but did not directly support Nanog-positive epiblast-like ESCs. Thus, 2i and LIF support a totipotent state comparable to early embryonic cells that coexpress embryonic and extraembryonic determinants.
Copyright © 2013 The Authors. Published by Elsevier Inc. All rights reserved.
Figures
References
-
- Beddington R.S., Robertson E.J. An assessment of the developmental potential of embryonic stem cells in the midgestation mouse embryo. Development. 1989;105:733–737. - PubMed
-
- Chambers I., Silva J., Colby D., Nichols J., Nijmeijer B., Robertson M., Vrana J., Jones K., Grotewold L., Smith A. Nanog safeguards pluripotency and mediates germline development. Nature. 2007;450:1230–1234. - PubMed
-
- Chazaud C., Yamanaka Y., Pawson T., Rossant J. Early lineage segregation between epiblast and primitive endoderm in mouse blastocysts through the Grb2-MAPK pathway. Dev. Cell. 2006;10:615–624. - PubMed
-
- Dietrich J.E., Hiiragi T. Stochastic patterning in the mouse pre-implantation embryo. Development. 2007;134:4219–4231. - PubMed
Publication types
MeSH terms
Associated data
- Actions
Grants and funding
LinkOut - more resources
Full Text Sources
Other Literature Sources
Molecular Biology Databases
Research Materials
