Lung progenitors from lambs can differentiate into specialized alveolar or bronchiolar epithelial cells
- PMID: 24206786
- PMCID: PMC3831758
- DOI: 10.1186/1746-6148-9-224
Lung progenitors from lambs can differentiate into specialized alveolar or bronchiolar epithelial cells
Abstract
Background: Airways progenitors may be involved in embryogenesis and lung repair. The characterization of these important populations may enable development of new therapeutics to treat acute or chronic lung disease. In this study, we aimed to establish the presence of bronchioloalveolar progenitors in ovine lungs and to characterize their potential to differentiate into specialized cells.
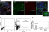
Results: Lung cells were studied using immunohistochemistry on frozen sections of the lung. Immunocytochemistry and flow cytometry were conducted on ex-vivo derived pulmonary cells. The bronchioloalveolar progenitors were identified by their co-expression of CCSP, SP-C and CD34. A minor population of CD34(pos)/SP-C(pos)/CCSP(pos) cells (0.33% ± 0.31) was present ex vivo in cell suspensions from dissociated lungs. Using CD34 magnetic positive-cell sorting, undifferentiated SP-C(pos)/CCSP(pos) cells were purified (>80%) and maintained in culture. Using synthetic media and various extracellular matrices, SP-C(pos)/CCSP(pos) cells differentiated into either club cells (formerly named Clara cells) or alveolar epithelial type-II cells. Furthermore, these ex vivo and in vitro derived bronchioloalveolar progenitors expressed NANOG, OCT4 and BMI1, specifically described in progenitors or stem cells, and during lung development.
Conclusions: We report for the first time in a large animal the existence of bronchioloalveolar progenitors with dual differentiation potential and the expression of specialized genes. These newly described cell population in sheep could be implicated in regeneration of the lung following lesions or in development of diseases such as cancers.
Figures






References
-
- Rock JR, Hogan BL. Epithelial progenitor cells in lung development, maintenance, repair, and disease. Annu Rev Cell Dev Biol. 2011;27:493–512. - PubMed
-
- Rawlins EL, Hogan BL. Epithelial stem cells of the lung: privileged few or opportunities for many? Development. 2006;133:2455–2465. - PubMed
-
- Kauffman SL. Cell proliferation in the mammalian lung. Int Rev Exp Pathol. 1980;22:131–191. - PubMed
Publication types
MeSH terms
Substances
LinkOut - more resources
Full Text Sources
Other Literature Sources
Medical
Research Materials