Skip to main page content
U.S. flag

An official website of the United States government

Dot gov

The .gov means it’s official.
Federal government websites often end in .gov or .mil. Before sharing sensitive information, make sure you’re on a federal government site.

Https

The site is secure.
The https:// ensures that you are connecting to the official website and that any information you provide is encrypted and transmitted securely.

Access keys NCBI Homepage MyNCBI Homepage Main Content Main Navigation
Review
. 2013 Sep 25;4(6):351-63.
doi: 10.14336/AD.2013.0400351.

Aging, functional capacity and eccentric exercise training

Affiliations
Review

Aging, functional capacity and eccentric exercise training

Mandy L Gault et al. Aging Dis. .

Abstract

Aging is a multi-factorial process that ultimately induces a decline in our physiological functioning, causing a decreased health-span, quality of life and independence for older adults. Exercise participation is seen as a way to reduce the impact of aging through maintenance of physiological parameters. Eccentric exercise is a model that can be employed with older adults, due to the muscle's ability to combine high muscle force production with a low energy cost. There may however be a risk of muscle damage before the muscle is able to adapt. The first part of this review describes the process of aging and how it reduces aerobic capacity, muscle strength and therefore functional mobility. The second part highlights eccentric exercise and the associated muscle damage, in addition to the repeated bout effect. The final section reviews eccentric exercise interventions that have been completed by older adults with a focus on the changes in functional mobility. In conclusion, eccentric endurance exercise is a potential training modality that can be applied to older adults for improving muscle strength, aerobic capacity and functional ability. However, further research is needed to assess the effects on aerobic capacity and the ideal prescription for eccentric endurance exercise.

Keywords: Eccentric exercise; aerobic capacity; functional ability; muscle damage; muscle strength.

PubMed Disclaimer

Figures

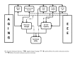
Figure 1.
Figure 1.
Illustration of the relationship between aging, eccentric exercise and functional ability.

References

    1. Rikli RE, Jones CJ. The development and validation of functional fitness test for community-residing older adults. J Aging Phys Act. 1999;7:129–161.
    1. Buford TW, MacNeil RG, Clough LG, Dirain M, Sandesara B, Manini TM, Leeuwenburgh C. Active muscle regeneration following eccentric contraction-induced injury is similar between healthy you and older adults. J Appl Physiol. 2013 Doi: 10.1152/japplphysiol.01350.2012. - PMC - PubMed
    1. Shephard R. Maximal oxygen intake and independence in old age. Br J Sports Med. 2009;43:342–346. - PubMed
    1. Gault ML, Clements RE, Willems ME. Cardiovascular responses during downhill treadmill walking at self-selected intensity in older adults. J Aging Phys Act. 2013;21:335–347. - PubMed
    1. Isner-Horobeti ME, Dufour SP, Vautravers P, Geny B, Coudeyre E, Richard R. Eccentric exercise training: Modalities, applications and perspectives. Sports Med. 2013 Doi: 10.1007/s40279-013-0052-y. - PubMed

LinkOut - more resources