A mobility enabled inpatient monitoring system using a ZigBee medical sensor network
- PMID: 24487623
- PMCID: PMC3958253
- DOI: 10.3390/s140202397
A mobility enabled inpatient monitoring system using a ZigBee medical sensor network
Abstract
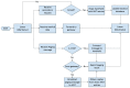
This paper presents a ZigBee In-Patient Monitoring system embedded with a new ZigBee mobility management solution. The system enables ZigBee device mobility in a fixed ZigBee network. The usage, the architecture and the mobility framework are discussed in details in the paper. The evaluation shows that the new algorithm offers a good efficiency, resulting in a low management cost. In addition, the system can save lives by providing a panic button and can be used as a location tracking service. A case study focused on the Princes of Wales Hospital in Hong Kong is presented and findings are given. This investigation reveals that the developed mobile solutions offer promising value-added services for many potential ZigBee applications.
Figures












References
-
- Takamura J., Williams B. Department of Health and Human Services; Washington, DC, USA: 1997. [(accessed on 25 April 2013)]. Informal Caregiving: Compassion in Action. Available online: http://aspe.hhs.gov/daltcp/reports/carebro2.pdf.
Publication types
LinkOut - more resources
Full Text Sources
Other Literature Sources