7,8-Dihydroxyflavone, a small molecule TrkB agonist, improves spatial memory and increases thin spine density in a mouse model of Alzheimer disease-like neuronal loss
- PMID: 24614170
- PMCID: PMC3948846
- DOI: 10.1371/journal.pone.0091453
7,8-Dihydroxyflavone, a small molecule TrkB agonist, improves spatial memory and increases thin spine density in a mouse model of Alzheimer disease-like neuronal loss
Abstract
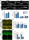
Augmenting BDNF/TrkB signaling has been demonstrated to be a promising strategy for reversing cognitive deficits in preclinical models of Alzheimer disease (AD). Although these studies highlight the potential of targeting BDNF/TrkB signaling, this strategy has not yet been tested in a model that develops the disease features that are most closely associated with cognitive decline in AD: severe synaptic and neuronal loss. In the present study, we investigated the impact of 7,8-dihydroxyflavone (DHF), a TrkB agonist, in CaM/Tet-DTA mice, an inducible model of severe neuronal loss in the hippocampus and cortex. Systemic 7,8-DHF treatment significantly improved spatial memory in lesioned mice, as measured by water maze. Analysis of GFP-labeled neurons in CaM/Tet-DTA mice revealed that 7,8-DHF induced a significant and selective increase in the density of thin spines in CA1 of lesioned mice, without affecting mushroom or stubby spines. These findings suggest chronic upregulation of TrkB signaling with 7,8-DHF may be an effective and practical strategy for improving function in AD, even after substantial neuronal loss has occurred.
Conflict of interest statement
Figures
References
Publication types
MeSH terms
Substances
Grants and funding
LinkOut - more resources
Full Text Sources
Other Literature Sources
Medical
Molecular Biology Databases
Miscellaneous
