Skip to main page content
U.S. flag

An official website of the United States government

Dot gov

The .gov means it’s official.
Federal government websites often end in .gov or .mil. Before sharing sensitive information, make sure you’re on a federal government site.

Https

The site is secure.
The https:// ensures that you are connecting to the official website and that any information you provide is encrypted and transmitted securely.

Access keys NCBI Homepage MyNCBI Homepage Main Content Main Navigation
. 2014 Mar;46(1):45-52.

Quality improvement methodologies increase autologous blood product administration

Quality improvement methodologies increase autologous blood product administration

Ashley B Hodge et al. J Extra Corpor Technol. 2014 Mar.

Abstract

Whole blood from the heart-lung (bypass) machine may be processed through a cell salvaging device (i.e., cell saver [CS]) and subsequently administered to the patient during cardiac surgery. It was determined at our institution that CS volume was being discarded. A multidisciplinary team consisting of anesthesiologists, perfusionists, intensive care physicians, quality improvement (QI) professionals, and bedside nurses met to determine the challenges surrounding autologous blood delivery in its entirety. A review of cardiac surgery patients' charts (n = 21) was conducted for analysis of CS waste. After identification of practices that were leading to CS waste, interventions were designed and implemented. Fishbone diagram, key driver diagram, Plan-Do-Study-Act (PDSA) cycles, and data collection forms were used throughout this QI process to track and guide progress regarding CS waste. Of patients under 6 kg (n = 5), 80% had wasted CS blood before interventions, whereas those patients larger than 36 kg (n = 8) had 25% wasted CS before interventions. Seventy-five percent of patients under 6 kg who had wasted CS blood received packed red blood cell transfusions in the cardiothoracic intensive care unit within 24 hours of their operation. After data collection and didactic education sessions (PDSA Cycle I), CS blood volume waste was reduced to 5% in all patients. Identification and analysis of the root cause followed by implementation of education, training, and management of change (PDSA Cycle II) resulted in successful use of 100% of all CS blood volume.

PubMed Disclaimer

Conflict of interest statement

The senior author has stated that the authors have reported no material, financial, or other relationship with any healthcare-related business or other entity whose products or services are discussed in this paper.

Figures

Figure 1.
Figure 1.
The project aim statement sets clear goals and objectives of a project.
Figure 2.
Figure 2.
The Ishikawa diagram that assists with the root cause analysis.
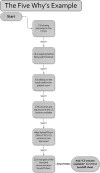
Figure 3.
Figure 3.
An example of “The Five Why’s” quality improvement tool used to find the root cause of a problem.
Figure 4.
Figure 4.
Key driver diagram (KDD) illustrating factors contributing to use and decreased waste of cell saver in the pediatric cardiothoracic intensive care unit. This image has evolved with the project, interventions that were implemented during this study were previously not initiated or established and are now established, supported, and effective.
Figure 5.
Figure 5.
A process map was created to help identify redundancy, process gaps, delays, and any practice variation.
Figure 6.
Figure 6.
Plan–Do–Study–Act (PDSA) quality improvement cycle model. Based on concepts described in Langley GJ, Moen RD, Nolan KM, Nolan TW, Norman CL, Provost LP. The Improvement Guide: A Practical Approach to Enhancing Organizational Performance. 2nd ed. San Francisco, CA: Jossey-Bass; 2009.
Figure 7.
Figure 7.
Annotated weekly run chart illustrating improvement postinterventions.
Figure 8.
Figure 8.
Annotated monthly control chart (p chart) illustrating a shift of baseline after Plan–Do–Study–Act (PDSA) Cycle I. An additional shift of baseline (significant improvement) occurred after PDSA Cycle II as a result of improvement postintervention.

References

    1. Institute of Medicine, Committee on Quality of Health Care in America. Crossing the Quality Chasm: A New Health System for the 21st Century. Washington, DC: National Academies Press; 2001.
    1. Nadeem E, Olin S, Campbell Hill L, Eaton Hoagwood K, McCue Horwitz S.. Understanding the components of quality improvement collaboratives. A systematic literature review. Milbank Q. 2013;91:354–394. - PMC - PubMed
    1. Varkey P, Reller K, Resar R.. Basics of quality improvement in health care. Mayo Clin Proc. 2007;82:735–739. - PubMed
    1. Berwick D.. Continuous improvement as an ideal in health care. N Engl J Med. 1989;320:53–56. - PubMed
    1. Berwick D.. Quality comes home. Ann Intern Med. 1996;125:839–843. - PubMed

MeSH terms