WIPI2 links LC3 conjugation with PI3P, autophagosome formation, and pathogen clearance by recruiting Atg12-5-16L1
- PMID: 24954904
- PMCID: PMC4104028
- DOI: 10.1016/j.molcel.2014.05.021
WIPI2 links LC3 conjugation with PI3P, autophagosome formation, and pathogen clearance by recruiting Atg12-5-16L1
Abstract
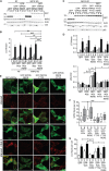
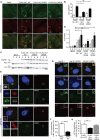
Mammalian cell homeostasis during starvation depends on initiation of autophagy by endoplasmic reticulum-localized phosphatidylinositol 3-phosphate (PtdIns(3)P) synthesis. Formation of double-membrane autophagosomes that engulf cytosolic components requires the LC3-conjugating Atg12-5-16L1 complex. The molecular mechanisms of Atg12-5-16L1 recruitment and significance of PtdIns(3)P synthesis at autophagosome formation sites are unknown. By identifying interacting partners of WIPIs, WD-repeat PtdIns(3)P effector proteins, we found that Atg16L1 directly binds WIPI2b. Mutation experiments and ectopic localization of WIPI2b to plasma membrane show that WIPI2b is a PtdIns(3)P effector upstream of Atg16L1 and is required for LC3 conjugation and starvation-induced autophagy through recruitment of the Atg12-5-16L1 complex. Atg16L1 mutants, which do not bind WIPI2b but bind FIP200, cannot rescue starvation-induced autophagy in Atg16L1-deficient MEFs. WIPI2b is also required for autophagic clearance of pathogenic bacteria. WIPI2b binds the membrane surrounding Salmonella and recruits the Atg12-5-16L1 complex, initiating LC3 conjugation, autophagosomal membrane formation, and engulfment of Salmonella.
Copyright © 2014 The Authors. Published by Elsevier Inc. All rights reserved.
Figures
References
-
- Axe E.L., Walker S.A., Manifava M., Chandra P., Roderick H.L., Habermann A., Griffiths G., Ktistakis N.T. Autophagosome formation from membrane compartments enriched in phosphatidylinositol 3-phosphate and dynamically connected to the endoplasmic reticulum. J. Cell Biol. 2008;182:685–701. - PMC - PubMed
-
- Barth H., Meiling-Wesse K., Epple U.D., Thumm M. Autophagy and the cytoplasm to vacuole targeting pathway both require Aut10p. FEBS Lett. 2001;508:23–28. - PubMed
-
- Birmingham C.L., Smith A.C., Bakowski M.A., Yoshimori T., Brumell J.H. Autophagy controls Salmonella infection in response to damage to the Salmonella-containing vacuole. J. Biol. Chem. 2006;281:11374–11383. - PubMed
Publication types
MeSH terms
Substances
Grants and funding
LinkOut - more resources
Full Text Sources
Other Literature Sources
Molecular Biology Databases
