Widespread and efficient transduction of spinal cord and brain following neonatal AAV injection and potential disease modifying effect in ALS mice
- PMID: 25228069
- PMCID: PMC4426802
- DOI: 10.1038/mt.2014.180
Widespread and efficient transduction of spinal cord and brain following neonatal AAV injection and potential disease modifying effect in ALS mice
Abstract
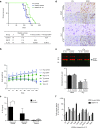
The architecture of the spinal cord makes efficient delivery of recombinant adeno-associated virus (rAAV) vectors throughout the neuraxis challenging. We describe a paradigm in which small amounts of virus delivered intraspinally to newborn mice result in robust rAAV-mediated transgene expression in the spinal cord. We compared the efficacy of rAAV2/1, 2/5, 2/8, and 2/9 encoding EGFP delivered to the hindlimb muscle (IM), cisterna magna (ICM), or lumbar spinal cord (IS) of neonatal pups. IS injection of all four capsids resulted in robust transduction of the spinal cord with rAAV2/5, 2/8, and 2/9 vectors appearing to be transported to brain. ICM injection resulted in widespread expression of EGFP in the brain, and upper spinal cord. IM injection resulted in robust muscle expression, with only rAAV2/8 and 2/9 transducing spinal motor and sensory neurons. As proof of concept, we use the IS paradigm to express murine Interleukin (IL)-10 in the spinal cord of the SOD1-G93A transgenic mouse model of amyotrophic lateral sclerosis. We show that expression of IL-10 in the spinal axis of SOD1-G93A mice altered the immune milieu and significantly prolonged survival. These data establish an efficient paradigm for somatic transgene delivery of therapeutic biologics to the spinal cord of mice.
Figures






References
Publication types
MeSH terms
Substances
Grants and funding
LinkOut - more resources
Full Text Sources
Other Literature Sources
Medical
Research Materials
Miscellaneous