Genome analysis of a major urban malaria vector mosquito, Anopheles stephensi
- PMID: 25244985
- PMCID: PMC4195908
- DOI: 10.1186/s13059-014-0459-2
Genome analysis of a major urban malaria vector mosquito, Anopheles stephensi
Abstract
Background: Anopheles stephensi is the key vector of malaria throughout the Indian subcontinent and Middle East and an emerging model for molecular and genetic studies of mosquito-parasite interactions. The type form of the species is responsible for the majority of urban malaria transmission across its range.
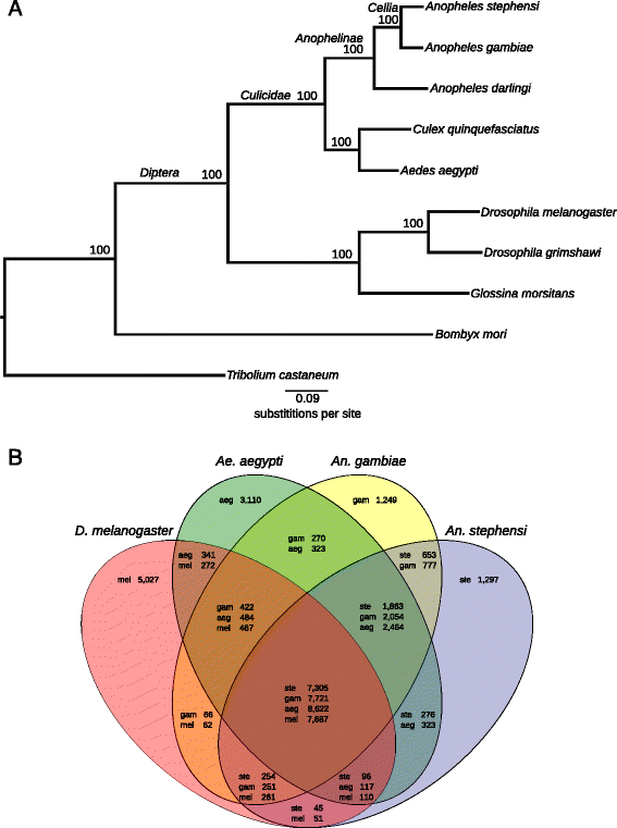
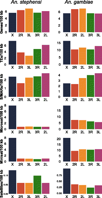
Results: Here, we report the genome sequence and annotation of the Indian strain of the type form of An. stephensi. The 221 Mb genome assembly represents more than 92% of the entire genome and was produced using a combination of 454, Illumina, and PacBio sequencing. Physical mapping assigned 62% of the genome onto chromosomes, enabling chromosome-based analysis. Comparisons between An. stephensi and An. gambiae reveal that the rate of gene order reshuffling on the X chromosome was three times higher than that on the autosomes. An. stephensi has more heterochromatin in pericentric regions but less repetitive DNA in chromosome arms than An. gambiae. We also identify a number of Y-chromosome contigs and BACs. Interspersed repeats constitute 7.1% of the assembled genome while LTR retrotransposons alone comprise more than 49% of the Y contigs. RNA-seq analyses provide new insights into mosquito innate immunity, development, and sexual dimorphism.
Conclusions: The genome analysis described in this manuscript provides a resource and platform for fundamental and translational research into a major urban malaria vector. Chromosome-based investigations provide unique perspectives on Anopheles chromosome evolution. RNA-seq analysis and studies of immunity genes offer new insights into mosquito biology and mosquito-parasite interactions.
Figures
 
              
              
              
              
                
                
                 
              
              
              
              
                
                
                 
              
              
              
              
                
                
                 
              
              
              
              
                
                
                 
              
              
              
              
                
                
                 
              
              
              
              
                
                
                 
              
              
              
              
                
                
                 
              
              
              
              
                
                
                References
- 
    - Holt RA, Subramanian GM, Halpern A, Sutton GG, Charlab R, Nusskern DR, Wincker P, Clark AG, Ribeiro JMC, Wides R, Salzberg SL, Loftus B, Yandell M, Majoros WH, Rusch DB, Lai Z, Kraft CL, Abril JF, Anthouard V, Arensburger P, Atkinson PW, Baden H, de Berardinis V, Baldwin D, Benes V, Biedler J, Blass C, Bolanos R, Boscus D, Barnstead M, et al. The genome sequence of the malaria mosquito Anopheles gambiae. Science (New York, NY) 2002;298:129–149. doi: 10.1126/science.1076181. - DOI - PubMed
 
- 
    - Rafinejad J, Vatandoost H, Nikpoor F, Abai MR, Shaeghi M, Duchen S, Rafi F. Effect of washing on the bioefficacy of insecticide-treated nets (ITNs) and long-lasting insecticidal nets (LLINs) against main malaria vector Anopheles stephensi by three bioassay methods. J Vector Borne Dis. 2008;45:143–150. - PubMed
 
- 
    - Sharma VP. Current scenario of malaria in India. Parassitologia. 1999;41:349–353. - PubMed
 
Publication types
MeSH terms
Substances
Grants and funding
- R01 AI080799/AI/NIAID NIH HHS/United States
- R01 AI073685/AI/NIAID NIH HHS/United States
- AI078183/AI/NIAID NIH HHS/United States
- AI77680/AI/NIAID NIH HHS/United States
- R37 AI029746/AI/NIAID NIH HHS/United States
- R01 AI073745/AI/NIAID NIH HHS/United States
- AI095842/AI/NIAID NIH HHS/United States
- R01 AI042361/AI/NIAID NIH HHS/United States
- AI099528/AI/NIAID NIH HHS/United States
- R01 AI077680/AI/NIAID NIH HHS/United States
- AI080799/AI/NIAID NIH HHS/United States
- R21 AI094289/AI/NIAID NIH HHS/United States
- AI073685/AI/NIAID NIH HHS/United States
- R01 AI078183/AI/NIAID NIH HHS/United States
- AI094289/AI/NIAID NIH HHS/United States
- R56 AI077680/AI/NIAID NIH HHS/United States
- R01 AI095842/AI/NIAID NIH HHS/United States
- R21 AI105575/AI/NIAID NIH HHS/United States
- AI105575/AI/NIAID NIH HHS/United States
- R21 AI099528/AI/NIAID NIH HHS/United States
- AI073745/AI/NIAID NIH HHS/United States
- AI29746/AI/NIAID NIH HHS/United States
- AI042361/AI/NIAID NIH HHS/United States
- R01 AI029746/AI/NIAID NIH HHS/United States
LinkOut - more resources
- Full Text Sources
- Other Literature Sources
- Molecular Biology Databases
- Miscellaneous
 
        