Attrition through multiple stages of pre-treatment and ART HIV care in South Africa
- PMID: 25330087
- PMCID: PMC4203772
- DOI: 10.1371/journal.pone.0110252
Attrition through multiple stages of pre-treatment and ART HIV care in South Africa
Abstract
Introduction: While momentum for increasing treatment thresholds is growing, if patients cannot be retained in HIV care from the time of testing positive through long-term adherence to antiretroviral therapy (ART), such strategies may fall short of expected gains. While estimates of retention on ART exist, few cohorts have data on retention from testing positive through long-term ART care.
Methods: We explored attrition (loss or death) at the Themba Lethu HIV clinic, Johannesburg, South Africa in 3 distinct cohorts enrolled at HIV testing, pre-ART initiation, and ART initiation.
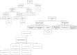
Results: Between March 2010 and August 2012 we enrolled 380 patients testing HIV+, 206 initiating pre-ART care, and 185 initiating ART. Of the 380 patients enrolled at testing HIV-positive, 38.7% (95%CI: 33.9-43.7%) returned for eligibility staging within ≤3 months of testing. Of the 206 enrolled at pre-ART care, 84.5% (95%CI: 79.0-88.9%) were ART eligible at their first CD4 count. Of those, 87.9% (95%CI: 82.4-92.2%) initiated ART within 6 months. Among patients not ART eligible at their first CD4 count, 50.0% (95%CI: 33.1-66.9%) repeated their CD4 count within one year of the first ineligible CD4. Among the 185 patients in the ART cohort, 22 transferred out and were excluded from further analysis. Of the remaining 163, 81.0% (95%CI: 74.4-86.5%) were retained in care through two years on treatment.
Conclusions: Our findings from a well-resourced clinic demonstrate continual loss from all stages of HIV care and strategies to reduce attrition from all stages of care are urgently needed.
Conflict of interest statement
Figures
References
-
- Granich RM, Gilks CF, Dye C, De Cock KM, Williams BG (2009) Universal voluntary HIV testing with immediate antiretroviral therapy as a strategy for elimination of HIV transmission: a mathematical model. Lancet 373: 48–57. - PubMed
Publication types
MeSH terms
Substances
Grants and funding
LinkOut - more resources
Full Text Sources
Other Literature Sources
Medical
Research Materials
