Label-retaining stromal cells in mouse endometrium awaken for expansion and repair after parturition
- PMID: 25386902
- PMCID: PMC4356241
- DOI: 10.1089/scd.2014.0225
Label-retaining stromal cells in mouse endometrium awaken for expansion and repair after parturition
Abstract
Human and mouse endometrium undergo dramatic cellular reorganization during pregnancy and postpartum. Somatic stem cells maintain homeostasis of the tissue by providing a cell reservoir for regeneration. We hypothesized that endometrial cells with quiescent properties (stem/progenitor cells) were involved in the regeneration of the endometrial tissue. Given that stem cells divide infrequently, they can retain the DNA synthesis label [bromodeoxyuridine (BrdU)] after a prolonged chase period. In this study, prepubertal mice were pulsed with BrdU and after a 6-week chase a small population of label-retaining stromal cells (LRSC) was located primarily beneath the luminal epithelium, adjacent to blood vessels, and near the endometrial-myometrial junction. Marker analyses suggested that they were of mesenchymal origin expressing CD44(+), CD90(+), CD140b(+), CD146(+), and Sca-1(+). During pregnancy, nonproliferating LRSC predominately resided at the interimplantation/placental loci of the gestational endometrium. Immediately after parturition, a significant portion of the LRSC underwent proliferation (BrdU(+)/Ki-67(+)) and expressed total and active β-catenin. The β-catenin expression in the LRSC was transiently elevated at postpartum day (PPD) 1. The proliferation of LRSC resulted in a significant decline in the proportion of LRSC in the postpartum uterus. The LRSC returned to dormancy at PPD7, and the percentage of LRSC remained stable thereafter until 11 weeks. This study demonstrated that LRSC can respond efficiently to physiological stimuli upon initiation of uterine involution and return to its quiescent state after postpartum repair.
Figures
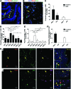
), prepregnancy (as denoted by ψ), GD: 4, 7, 14 (as denoted by
), and PPD: 1, 3, 7, 14, 21 (as denoted by #). (B) BrdU-labeled cells are expressed as a percentage of total epithelial or stromal cells. Data are expressed as mean±SEM, n=3–5 per group. BrdU, bromodeoxyuridine; GD, gestational days; PPD, postpartum days; SEM, standard error of the mean. *P<0.05; **P<0.01; ***P<0.001.
References
-
- Gargett CE. and Masuda H. (2010). Adult stem cells in the endometrium. Mol Hum Reprod 16:818–834 - PubMed
-
- Wood GA, Fata JE, Watson KL. and Khokha R. (2007). Circulating hormones and estrous stage predict cellular and stromal remodeling in murine uterus. Reproduction 133:1035–1044 - PubMed
-
- Gargett CE, Chan RW. and Schwab KE. (2007). Endometrial stem cells. Curr Opin Obstet Gynecol 19:377–383 - PubMed
-
- Salamonsen LA. (2003). Tissue injury and repair in the female human reproductive tract. Reproduction 125:301–311 - PubMed
Publication types
MeSH terms
Substances
LinkOut - more resources
Full Text Sources
Other Literature Sources
Research Materials
Miscellaneous
