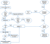
Dislocated trial femoral head during total hip arthroplasty: review of the literature and the new algorithm for treatment
- PMID: 25743866
- PMCID: PMC4369051
- DOI: 10.1136/bcr-2014-208693
Dislocated trial femoral head during total hip arthroplasty: review of the literature and the new algorithm for treatment
Abstract
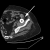
Dislocation of the trial femoral head is a rare and unpleasant event that can compromise the success of the total hip arthroplasty. A 62-year-old Caucasian woman with osteoarthritis was admitted to our Department and underwent an elective total hip arthroplasty. While performing the dislocation manoeuver the trial femoral head dissociated from the taper in the superior and anterior direction in the soft tissue and could not be retrieved immediately. The operation was then executed and finished in an ordinary manner. Three months after discharge from our department patient presented with the pain in the hip and groin and periprosthetic joint infection was diagnosed. The successful second operation for the retrieval of the dislocated trial femoral head was conducted through ilioinguinal approach. In this paper we reviewed the published literature and developed the algorithm for the decision-making while dealing with the dislocated and lost trial femoral head.
2015 BMJ Publishing Group Ltd.
Figures
 
              
              
              
              
                
                
                 
              
              
              
              
                
                
                References
- 
    - Batouk O, Gilbart M, Jain R. Intraoperative dislocation of the trial femoral head into the pelvis during total hip arthroplasty: a case report. J Bone Joint Surg Am 2001;83:1549–51. - PubMed
 
Publication types
MeSH terms
Substances
LinkOut - more resources
- Full Text Sources
- Other Literature Sources
- Medical
 
        