Skip to main page content
U.S. flag

An official website of the United States government

Dot gov

The .gov means it’s official.
Federal government websites often end in .gov or .mil. Before sharing sensitive information, make sure you’re on a federal government site.

Https

The site is secure.
The https:// ensures that you are connecting to the official website and that any information you provide is encrypted and transmitted securely.

Access keys NCBI Homepage MyNCBI Homepage Main Content Main Navigation
. 2015 Jun;35(12):2154-64.
doi: 10.1128/MCB.00199-15. Epub 2015 Apr 13.

Genetic Analysis of Connective Tissue Growth Factor as an Effector of Transforming Growth Factor β Signaling and Cardiac Remodeling

Affiliations

Genetic Analysis of Connective Tissue Growth Factor as an Effector of Transforming Growth Factor β Signaling and Cardiac Remodeling

Federica Accornero et al. Mol Cell Biol. 2015 Jun.

Abstract

The matricellular secreted protein connective tissue growth factor (CTGF) is upregulated in response to cardiac injury or with transforming growth factor β (TGF-β) stimulation, where it has been suggested to function as a fibrotic effector. Here we generated transgenic mice with inducible heart-specific CTGF overexpression, mice with heart-specific expression of an activated TGF-β mutant protein, mice with heart-specific deletion of Ctgf, and mice in which Ctgf was also deleted from fibroblasts in the heart. Remarkably, neither gain nor loss of CTGF in the heart affected cardiac pathology and propensity toward early lethality due to TGF-β overactivation in the heart. Also, neither heart-specific Ctgf deletion nor CTGF overexpression altered cardiac remodeling and function with aging or after multiple acute stress stimuli. Cardiac fibrosis was also unchanged by modulation of CTGF levels in the heart with aging, pressure overload, agonist infusion, or TGF-β overexpression. However, CTGF mildly altered the overall cardiac response to TGF-β when pressure overload stimulation was applied. CTGF has been proposed to function as a critical TGF-β effector in underlying tissue remodeling and fibrosis throughout the body, although our results suggest that CTGF is of minimal importance and is an unlikely therapeutic vantage point for the heart.

PubMed Disclaimer

Figures

FIG 1
FIG 1
Generation of a murine model with inducible TGF-β expression in the heart. (A) ELISA for TGF-β activity in hearts from tTA control and TGF-β TG mice at 2 and 6 months (2mo and 6mo, respectively) of age versus the induction of endogenous TGF-β after 1 and 6 weeks of pressure overload stimulation by TAC. (B) Representative Masson's trichrome-stained histological sections for fibrosis (blue) in tTA control and TGF-β TG mouse hearts at 6 months of age. (C) Survival rate of tTA control and TGF-β TG mice in the first 12 months of life. (D and E) Hydroxyproline biochemical assay for fibrosis in tTA control and TGF-β TG mouse ventricles and atria at 6 months of age. (F and G) Ratios of lung weight to body weight (LW/BW) (F) and ventricular weight to body weight (VW/BW) (G) for tTA control and TGF-β TG mice at 6 months of age. (H to J) Echocardiographic analysis of left ventricle end diastolic dimension (LVEDD) (H), left ventricular posterior wall thickness in diastole (LVPWd) (I), and fractional shortening (FS) (J) in tTA control and TGF-β TG mice at 2, 4, and 6 months of age. (K and L) Invasive hemodynamic assessment of cardiac contractility (+dP/dt) (K) and left ventricular (LV) pressure in diastole (L) in tTA control and TGF-β TG mice. For each experiment, the number of mice is given in the graph. *, P < 0.05 versus the tTA control. The statistical test for panels H, I, and J was a 2-way ANOVA.
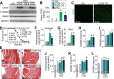
FIG 2
FIG 2
Analysis of Ctgf heart-specific-gene-deleted mice. (A) Western blot analysis of CTGF and GAPDH from tTA and TGF-β TG heart homogenates from 6-month-old mice. (B) Immunofluorescence staining for CTGF (green) (top) and CTGF with wheat germ agglutinin (WGA)-TRITC (red) (bottom) in heart histological sections from TGF-β TG mice, tTA control mice, and tTA mice subjected to TAC. (C and D) Western blot analysis for CTGF and GAPDH from heart homogenates (C) and isolated cardiomyocytes (D) of tTA mice subjected to 1 week of TAC or sham surgery. (E) Western blot analysis of CTGF and GAPDH from hearts of Ctgffl/fl and Ctgffl/fl β-MHC-cre adult mice after 2 weeks of TAC. (F) Echocardiographic assessment of fractional shortening (FS) in Ctgffl/fl and Ctgffl/fl β-MHC-cre mice after 2 and 8 weeks of TAC. (G and H) Ratios of ventricular weight to body weight (VW/BW) (G) and lung weight to body weight (LW/BW) (H) in Ctgffl/fl and Ctgffl/fl β-MHC-cre mice after 2 and 8 weeks of TAC. The number of mice used is shown within the bars in each graph. *, P < 0.05 versus the sham control.
FIG 3
FIG 3
Analysis of myocyte and nonmyocyte Ctgf-deleted mice. (A) Diagram of the experimental approach in which Ctgffl/fl β-MHC-cre mice were infused with AAV-cre, followed by TAC and then tissue harvesting. (B) Western blot analysis for CTGF and GAPDH from isolated fibroblasts and cardiomyocytes from the hearts of Ctgffl/fl β-MHC-cre mice infused previously with control (Ctrl.) AAV or AAV-cre, both after 2 weeks of TAC stimulation. Ctgffl/fl mice were used as a control without TAC stimulation. (C and D) Ventricular weights (C) and lung weights (D) normalized to body weights in the groups of mice shown. (E and F) Echocardiographic assessment of fractional shortening (FS) (E) and left ventricular chamber dimension in diastole (LVED) (F) in the groups of mice shown. (G and H) Histological assessment of fibrosis by Masson's trichrome (G) and hydroxyproline content (H) in hearts of the indicated groups of mice. (I and J) mRNA analysis for Col1a1 (I) and Postn (J) gene expression in the indicated groups of mice. The number of mice used is shown within the bars in each graph. *, P < 0.05 versus Ctgffl/fl mice without TAC.
FIG 4
FIG 4
CTGF does not synergize with TGF-β in the heart. (A) Western blot analysis of CTGF, phospho-SMAD2, total SMAD2, and GAPDH from heart homogenates of TG mice of the indicated genotypes. (B) ELISA for TGF-β activity in hearts from tTA control, CTGF TG, TGF-β TG, and CTGF/TGF-β double-transgenic (DTG) mice at 2 months of age. (C) Immunohistochemistry for CTGF protein (green) localization in hearts of tTA control versus inducible CTGF TG mice. (D) Survival rate of mice of the indicated genotypes in the first 12 months of life. (E) Representative Masson's trichrome-stained cardiac histological sections for fibrosis (blue) in mice of the indicated genotypes at 6 months of age. (F and G) Hydroxyproline biochemical assay for fibrosis in cardiac ventricles (F) and atria (G) of mice of the indicated genotypes at 6 months of age. (H and I) Ratios of lung weight to body weight (LW/BW) (H) and ventricular weight to body weight (VW/BW) (I) in mice of the indicated genotypes at 6 months of age. *, P < 0.05 versus the tTA control. (J) Hydroxyproline biochemical assay for fibrosis in mouse hearts of the indicated genotypes subjected to sham treatment or 1 week of TAC. (K and L) Ratios of lung weight to body weight (K) and ventricular weight to body weight (L) from mice of the indicated genotypes subjected to sham treatment or 1 week of TAC. The number of mice used is shown within each graph. *, P < 0.05 versus sham; #, P < 0.05 versus tTA TAC.
FIG 5
FIG 5
TGF-β overexpression with CTGF does not produce greater cardiac disease with pressure overload stimulation. (A) Western blot analysis of CTGF and GAPDH expression in the hearts of mice of the indicated genotypes and with the indicated treatments. tTA TG is a control expressing only the Tet transactivator protein in the heart. (B) Protein quantification of CTGF expression normalized to GAPDH expression from panel A (CTGF/GAPDH). *, P < 0.05 versus TGF-β TG mice; #, P < 0.05 versus tTA TAC. (C to F) mRNA expression levels for Col1a1 and Postn in the indicated groups of mice at baseline (C and D) or with 1 week of TAC stimulation (E and F). (G) Ratios of ventricular weight to body weight (VW/BW) in mice of the indicated genotypes after 6 weeks of TAC or sham surgery. (H) Ratios of lung weight to body weight (LW/BW) in mice of the indicated genotypes and with the indicated treatments. (I) Hydroxyproline biochemical assay for fibrosis in hearts of mice of the indicated genotypes and with the indicated treatments. For each experiment, the number of mice is given within the graph. *, P < 0.05 versus sham; #, P < 0.05 versus tTA TAC (for panels C to I).
FIG 6
FIG 6
CTGF overexpression, with or without TGF-β, does not predispose to greater cardiac disease with Ang/PE infusion. (A) Ratios of ventricular weight to body weight (VW/BW) in mice of the indicated genotypes after 2 weeks of Ang/PE infusion or vehicle infusion. (B) Ratios of lung weight to body weight (LW/BW) in mice of the indicated genotypes and with the indicated treatments. (C) Hydroxyproline biochemical assay for fibrosis in hearts of mice of the indicated genotypes and with the indicated treatments. For each experiment, the number of mice is given within the graph. *, P < 0.05 versus vehicle.
FIG 7
FIG 7
CTGF expression has essentially no effect on TGF-β-driven cardiac pathology. (A) Western blot analysis of CTGF, phospho-SMAD2, total SMAD2, and GAPDH from heart homogenates of Ctgffl/fl tTA, Ctgffl/fl TGF-β TG, and Ctgffl/flcre TGF-β TG mice. (B) ELISA for TGF-β activity in hearts from mice of the indicated genotypes at 6 months of age. (C) Survival rates of mice of the indicated genotypes in the first 12 months of life. (D) Representative Masson's trichrome-stained cardiac histological sections for fibrosis (blue) in mice of the indicated genotypes at 6 months of age. (E and F) Hydroxyproline biochemical assay for fibrosis in mouse ventricle (E) and atrium (F) of mice of the indicated genotypes at 6 months of age. (G and H) Ratios of ventricular weight to body weight (VW/BW) (G) and lung weight to body weight (LW/BW) (H) of mice of the indicated genotypes at 6 months of age. (I and J) mRNA analysis for Col1a1 and Postn gene expression in the indicated groups of mice. The number of mice used is shown in each graph. *, P < 0.05 versus the Ctgffl/fl tTA control.
FIG 8
FIG 8
Ctgf gene deletion mildly alters TGF-β effects during cardiac stress. (A) Echocardiographic assessment of fractional shortening (FS) in mice of the indicated genotypes after 1 week (TAC-1w) and 5 weeks (TAC-5w) of TAC or sham surgery. (B and C) Ratios of ventricular weight to body weight (VW/BW) (B) and lung weight to body weight (LW/BW) (C) in mice of the indicated genotypes and with the indicated treatments. (D) Hydroxyproline biochemical assay for fibrosis in hearts of mice of the indicated genotypes and with the indicated treatments. (E) ELISA for TGF-β activity in hearts of mice of the indicated genotypes after 1 week of TAC. For each experiment, the number of mice is given within the graph. *, P < 0.05 versus sham-treated Ctgffl/fl tTA mice; #, P < 0.05 versus TAC Ctgffl/fl TGF-β TG mice; §, P < 0.05 versus TAC Ctgffl/fl tTA mice.
FIG 9
FIG 9
Deletion of Ctgf from the heart does not affect Ang/PE infusion-induced disease with TGF-β overexpression. (A) Ratios of ventricular weight to body weight (VW/BW) in mice of the indicated genotypes after 2 weeks of treatment with Ang/PE or the vehicle control. (B) Ratios of lung weight to body weight (LW/BW) in mice of the indicated genotypes and with the indicated treatments. (C) Hydroxyproline biochemical assay for fibrosis in hearts of mice of the indicated genotypes and with the indicated treatments. For each experiment, the number of mice is given within the graph. *, P < 0.05 versus vehicle.

References

    1. Kehat I, Molkentin JD. 2010. Molecular pathways underlying cardiac remodeling during pathophysiological stimulation. Circulation 122:2727–2735. doi: 10.1161/CIRCULATIONAHA.110.942268. - DOI - PMC - PubMed
    1. Sabbah HN, Sharov VG, Lesch M, Goldstein S. 1995. Progression of heart failure: a role for interstitial fibrosis. Mol Cell Biochem 147:29–34. doi: 10.1007/BF00944780. - DOI - PubMed
    1. Manabe I, Shindo T, Nagai R. 2002. Gene expression in fibroblasts and fibrosis: involvement in cardiac hypertrophy. Circ Res 91:1103–1113. doi: 10.1161/01.RES.0000046452.67724.B8. - DOI - PubMed
    1. Leask A. 2010. Potential therapeutic targets for cardiac fibrosis: TGFbeta, angiotensin, endothelin, CCN2, and PDGF, partners in fibroblast activation. Circ Res 106:1675–1680. doi: 10.1161/CIRCRESAHA.110.217737. - DOI - PubMed
    1. Leask A, Abraham DJ. 2004. TGF-beta signaling and the fibrotic response. FASEB J 18:816–827. doi: 10.1096/fj.03-1273rev. - DOI - PubMed

Publication types

Substances

LinkOut - more resources