Diagnostic algorithm for unilateral sinus disease: a 15-year retrospective review
- PMID: 25880633
- PMCID: PMC4830336
- DOI: 10.1002/alr.21526
Diagnostic algorithm for unilateral sinus disease: a 15-year retrospective review
Abstract
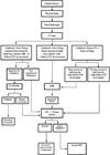
Background: Patients presenting with unilateral sinus symptoms or nasal polyps raise concerns about sinister pathology. Yet despite the relatively common occurrence of this presentation, and its potential severity, an organized diagnostic approach to unilateral sinus disease (USD) has never been defined. The purpose of this work was to propose a diagnostic algorithm for managing patients with USD based on prior experience.
Methods: We performed a retrospective review of the medical records of all patients with USD who underwent surgical intervention and had pathological specimens during a 15-year period at an urban academic center. Nasal endoscopy and computed tomography (CT) scan findings, demographic characteristics, presenting symptoms, medical histories, and previous treatments were analyzed.
Results: A total of 191 patients met the inclusion criteria, 153 of whom were initially diagnosed at our center. Among the latter group, 51 (33%) presented with a nasal mass or polyp observed by endoscopy. Inverted papilloma was present in 16% of those cases, and malignant tumors comprised 14%. In contrast, of patients without an obvious nasal polyp (n = 102), 2% had inverted papilloma and 3% had malignancies. Overall, chronic rhinosinusitis was the most common diagnosis both in patients with polyps (67%) and those without nasal polyps (69%).
Conclusion: Although USD is most likely to represent chronic inflammation, there exists a fair likelihood of finding malignant pathology, particularly in cases where patients have a unilateral polyp. Based on this review, we propose a strategy for the management of new presentations of USD.
Keywords: CT; chronic; endoscopy; fungus; inverted papilloma; sinusitis; unilateral.
© 2015 ARS-AAOA, LLC.
Conflict of interest statement
Potential conflict of interest: None provided.
Figures
References
-
- Habesoglu TE, Habesoglu M, Surmeli M, et al. Unilateral sinonasal symptoms. J Craniofac Surg. 2010;21:2019–2022. - PubMed
-
- Lee JY. Unilateral paranasal sinus diseases: analysis of the clinical characteristics, diagnosis, pathology, and computed tomography findings. Acta Otolaryngol. 2008;128:621. - PubMed
-
- Slavin RG. Nasal polyps and sinusitis. Review. JAMA. 1997;278:1849–1854. - PubMed
-
- Marple BF. Allergic fungal rhinosinusitis: current theories and management strategies. Laryngoscope. 2001;111:1006–1019. - PubMed
MeSH terms
Grants and funding
LinkOut - more resources
Full Text Sources
Other Literature Sources
Medical
Miscellaneous
