A NAD-dependent glutamate dehydrogenase coordinates metabolism with cell division in Caulobacter crescentus
- PMID: 25953831
- PMCID: PMC4516431
- DOI: 10.15252/embj.201490730
A NAD-dependent glutamate dehydrogenase coordinates metabolism with cell division in Caulobacter crescentus
Abstract
Coupling cell cycle with nutrient availability is a crucial process for all living cells. But how bacteria control cell division according to metabolic supplies remains poorly understood. Here, we describe a molecular mechanism that coordinates central metabolism with cell division in the α-proteobacterium Caulobacter crescentus. This mechanism involves the NAD-dependent glutamate dehydrogenase GdhZ and the oxidoreductase-like KidO. While enzymatically active GdhZ directly interferes with FtsZ polymerization by stimulating its GTPase activity, KidO bound to NADH destabilizes lateral interactions between FtsZ protofilaments. Both GdhZ and KidO share the same regulatory network to concomitantly stimulate the rapid disassembly of the Z-ring, necessary for the subsequent release of progeny cells. Thus, this mechanism illustrates how proteins initially dedicated to metabolism coordinate cell cycle progression with nutrient availability.
Keywords: FtsZ; GdhZ; cell division; cytokinesis; glutamate dehydrogenase.
© 2015 The Authors.
Figures

Caulobacter crescentus cell cycle. During the G1 phase, the growth of the swarmer cell is controlled by the actin-like protein MreB (Aaron et al, 2007) and FtsZ is localized at the new pole. Upon initiation of DNA replication (G1-to-S transition) and differentiation (swarmer-to-stalked transition), FtsZ polymerizes at midcell where it recruits MreB and all the other cell division proteins. Once DNA replication is complete, constriction starts at the end of the S phase to finally lead to septation (G2 phase) and the release of a small swarmer cell and a large stalked cell.
GdhZ is a NAD-dependent glutamate dehydrogenase (GDH), which catalyzes the interconversion of glutamate into α-ketoglutarate and ammonia, bridging the tricarboxylic acid cycle (TCA) with the nitrogen cycle. GdhZ is essential in vivo for the catabolism of histidine, proline, arginine, glutamine, and glutamate, since it constitutes the only entry point into the TCA.
Co-immunoprecipitation (Co-IP) experiments showing that GdhZ can pull down FtsZ. Co-IP were performed on protein extracts of wild-type (RH50), gdhZ-3FLAG (RH728), and 3FLAG-gdhZ (RH743) strains. GdhZ and FtsZ were detected by Western blotting using respectively anti-GdhZ and anti-FtsZ antibodies before (IN) and after immunoprecipitation (IP) with anti-FLAG antibodies. Proteins not immunoprecipitated were detected in flow-through (FT) fractions.

Cell size distribution of wild-type (RH50) and ΔgdhZ (RH534) strains grown in complex PYE media. The cell length was measured by using MicrobeTracker software (Sliusarenko et al, 2011). The mean cell size ± standard deviation (in μm) of the different strains is indicated in brackets.
Phase contrast imaging of wild-type (RH50), ΔgdhZ (RH534), ftsZE79K (NR6102), and ftsZE79KΔgdhZ (RH1329) strains, showing that combination of ftsZE79K with ΔgdhZ leads to a conspicuous filamentation. Scale bar, 5 μm.
Expression of ftsZ-yfp suppresses ΔgdhZ cell division defect over time. Wild-type (RH53) and ΔgdhZ (RH853) cells bearing an additional copy of ftsZ fused to yfp at the vanA locus (PvanA::ftsZ-yfp) were grown in PYE and imaged at different timepoints following induction of ftsZ-yfp expression with 0.5 mM vanillate. Scale bar, 5 μm.
Immunoblot of FtsZ and MreB steady-state levels in wild-type and ΔgdhZ cell lysates showing that both strains have similar amount of FtsZ proteins. Protein extracts were prepared from wild-type (RH50) and ΔgdhZ (RH534) strains, and twofold serial dilutions of cell lysates were separated on SDS–PAGE. The relative abundance of FtsZ and MreB intensities was quantified using ImageJ software, normalized according to the dilution factor. FtsZ levels were finally normalized according to MreB (FtsZ/MreB 100% in wild-type versus 103% in ΔgdhZ).
Overexpression of gdhZ leads to cell filamentation. ΔgdhZ cells expressing a venus-gdhZ fusion from PxylX at the xylX locus (RH740) were grown in PYE and imaged at different timepoints following induction of venus-gdhZ expression with 0.1% xylose. Scale bar, 5 μm.
Immunoblot of GdhZ and MreB showing levels of Venus-GdhZ increased over time in cells overexpressing venus-gdhZ. Proteins extracts were prepared from ΔgdhZ PxylX::venus-gdhZ (RH740) strain at the indicated timepoints after xylose induction and separated on SDS–PAGE. The level of GdhZ-GFP in strain RH602 was used as a control.

Localization of FtsZ-YFP determined by phase contrast and fluorescence microscopy of wild-type (RH53) and ΔgdhZ (RH853) cells expressing ftsZ-yfp from PvanA at the vanA locus. Expression of ftsZ-yfp was induced by adding 0.5 mM vanillate to the cultures 1 h before imaging. Scale bar, 5 μm. FtsZ-YFP signal from wild-type and ΔgdhZ cells was plotted according to the cell length. “0” and “1” correspond to the poles, and “0.5” to the midcell position.
Time-lapse fluorescence microscopy of wild-type (RH1733) and ΔgdhZ (RH1734) cells harboring PxylX::gfp-fzlC, showing the dynamic localization of GFP-FzlC throughout the cell cycle. Cells were grown in PYE, and xylose was added 1 h before spotting cells on PYE agarose pad. Each picture was taken every 35 min. Arrows point to premature recruitment of GFP-FzlC at future division sites in daughter cells prior to the completion of cell division.
Localization of GdhZ-GFP or Venus-GdhZ, determined by phase contrast and fluorescence microscopy of gdhZ-gfp (RH602) or ΔgdhZ PxylX::venus-gdhZ (RH740). Expression of venus-gdhZ induced by adding 0.05% xylose was added to the cultures 30 min before imaging. Scale bar, 5 μm.
Colocalization of GdhZ-GFP with FtsZ-mCherry, determined by phase contrast and fluorescence microscopy of gdhZ-gfp PxylX::ftsZ-mcherry (RH967). The expression of ftsZ-mcherry was induced by adding 0.1% xylose to the cultures 30 min before imaging. Scale bar, 5 μm. GdhZ-GFP (green) and FtsZ-mCherry (red) signals from gdhZ-gfp PxylX::ftsZ-mcherry cells were plotted according to the cell length. “0” and “1” correspond to the poles, and “0.5” to the midcell position.
Demographic representation of FtsZ-mCherry and GdhZ-GFP fluorescent patterns (n = 957). The signal intensity in each cell is represented by a color code, from dark blue (low intensity) to red (high intensity). “0” corresponds to the midcell position.

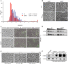
A Inorganic phosphate (Pi) release over time by FtsZ (0.5 μM) incubated with 1 mM GTP in the presence of 0, 0.25, 0.5, or 1 μM GdhZ, respectively. The rates of GTPase (Pi released per FtsZ molecule per min) are indicated for each condition.
B Stimulation of FtsZ's GTPase activity with active GdhZ. Inorganic phosphate (Pi) release over time by FtsZ (0.5 μM) incubated with 1 mM GTP, 100 mM glutamate, 5 mM NAD+ in the presence of 0, 0.25, 0.5, or 1 μM GdhZ, respectively. The rates of GTPase (Pi molecules released per FtsZ per min) are indicated for each condition. Note that GdhZ with its substrates (100 mM glutamate, 5 mM NAD+) does not display any detectable GTPase activity on itself.
C–E Negative-stain electron microscopy of FtsZ (0.5 μM) incubated with 1 mM GTP in the absence (c) or presence of 0.5 μM GdhZ alone (d) or together with 100 mM glutamate and 5 mM NAD+ (e). Scale bar, 100 nm.

Immunoblotting of protein samples extracted from synchronized 3FLAG-gdhZ (RH743) cells to follow 3FLAG-GdhZ, FtsZ and CtrA abundance throughout the cell cycle.
Immunoblotting of protein samples extracted from synchronized wild-type (RH50) cells to follow GdhZ and CtrA abundance throughout the cell cycle.
Immunoblotting of protein samples extracted from synchronized gdhZ-3FLAG (RH728) cells to follow GdhZ-3FLAG and KidO abundance throughout the cell cycle.
Alignment of the C-terminal extremity of GdhZ, CtrA and SsrA tag. The last two hydrophobic amino acids (Ala-Ala) are essential for degradation of substrates by ClpXP.
Steady-state levels 3FLAG-GdhZ and MreB in clpP depletion (RH991, left panel) or deletion (RH1672 and RH1675, right panel) strains revealed by immunoblots (level of 3FLAG-GdhZ increased ˜threefold and ˜twofold, respectively). ΔclpP PxylX::clpP 3FLAG-gdhZ cells were grown in PYE supplemented with 0.1% xylose to mid-exponential phase and then washed and resuspended in PYE without xylose. Deletion clpP is known to be viable in strain deleted for the toxin–antitoxin system socAB (Aakre et al, 2013). ΔsocAB (RH1672) and ΔsocABΔclpP (RH1675) cells were grown in PYE to mid-exponential phase.

Inorganic phosphate (Pi) release over time by FtsZ (0.5 μM) incubated with 1 mM GTP in the presence of 0, 1, 2.5, or 5 μM KidO, respectively. The rates of GTPase (Pi released per FtsZ molecule per min) are indicated for each condition.
KidO does not strongly stimulate GTPase activity of FtsZ in the presence of NADH. Inorganic phosphate (Pi) release over time by FtsZ (0.5 μM) incubated with 1 mM GTP, 5 mM NADH in the presence of 0, 0.5, 1, or 2.5 μM KidO, respectively. The rates of GTPase (Pi molecules released per FtsZ per min) are indicated for each condition. Similar results were obtained when NAD+ was used instead of NADH (data not shown).
KidO enhances the effect of GdhZ on the GTPase activity of FtsZ. Inorganic phosphate (Pi) release over time by FtsZ (0.5 μM) incubated with 1 mM GTP, 100 mM glutamate, 5 mM NAD+, in the absence or presence of 0.5 μM KidO, or 0.5 μM GdhZ, or both 0.5 μM KidO and 0.5 μM GdhZ. The rates of GTPase (Pi molecules released per FtsZ per min) are indicated for each condition.
Negative-stain electron microscopy of FtsZ (0.5 μM) incubated with 1 mM GTP, in the presence of 1 μM KidO without NAD(H) (i), or with 5 mM NAD+, (ii) or 5 mM NADH (iii). Scale bar, 200 nm. Note that neither NADH nor NAD+ does affect FtsZ polymerization.

References
-
- Aaron M, Charbon G, Lam H, Schwarz H, Vollmer W, Jacobs-Wagner C. The tubulin homologue FtsZ contributes to cell elongation by guiding cell wall precursor synthesis in Caulobacter crescentus. Mol Microbiol. 2007;64:938–952. - PubMed
Publication types
MeSH terms
Substances
LinkOut - more resources
Full Text Sources
Other Literature Sources