Digitization workflows for flat sheets and packets of plants, algae, and fungi
- PMID: 26421256
- PMCID: PMC4578381
- DOI: 10.3732/apps.1500065
Digitization workflows for flat sheets and packets of plants, algae, and fungi
Abstract
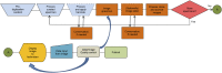
Effective workflows are essential components in the digitization of biodiversity specimen collections. To date, no comprehensive, community-vetted workflows have been published for digitizing flat sheets and packets of plants, algae, and fungi, even though latest estimates suggest that only 33% of herbarium specimens have been digitally transcribed, 54% of herbaria use a specimen database, and 24% are imaging specimens. In 2012, iDigBio, the U.S. National Science Foundation's (NSF) coordinating center and national resource for the digitization of public, nonfederal U.S. collections, launched several working groups to address this deficiency. Here, we report the development of 14 workflow modules with 7-36 tasks each. These workflows represent the combined work of approximately 35 curators, directors, and collections managers representing more than 30 herbaria, including 15 NSF-supported plant-related Thematic Collections Networks and collaboratives. The workflows are provided for download as Portable Document Format (PDF) and Microsoft Word files. Customization of these workflows for specific institutional implementation is encouraged.
Keywords: citizen science; digital imaging; digitization; herbarium; specimen database; workflow.
Figures
References
-
- Beach J., Blum S., Donoghue M., Ford L., Guralnick R., Mares M., Thiers B., et al. 2010. A strategic plan for establishing a network integrated biocollections alliance [online]. Website http://digbiocol.wordpress.com/brochure [accessed 27 April 2015].
-
- Blagoderov V., Kitching I., Simonsen T., Smith V. S. 2010. Report on trial of SatScan tray scanner system by SmartDrive Ltd. [online]. Website http://precedings.nature.com/documents/4486/version/1 [accessed 27 April 2015].
-
- Buffington M. L., Burks R. A., McNeil L. 2005. Advanced techniques for imaging parasitic Hymenoptera (Insecta). American Entomologist 51: 50–56.
LinkOut - more resources
Full Text Sources
Other Literature Sources
