Skip to main page content
U.S. flag

An official website of the United States government

Dot gov

The .gov means it’s official.
Federal government websites often end in .gov or .mil. Before sharing sensitive information, make sure you’re on a federal government site.

Https

The site is secure.
The https:// ensures that you are connecting to the official website and that any information you provide is encrypted and transmitted securely.

Access keys NCBI Homepage MyNCBI Homepage Main Content Main Navigation
. 2016 Feb:7:53-60.
doi: 10.1016/j.cobeha.2015.11.011.

How Early Hormones Shape Gender Development

Affiliations

How Early Hormones Shape Gender Development

Sheri A Berenbaum et al. Curr Opin Behav Sci. 2016 Feb.

Abstract

Many important psychological characteristics show sex differences, and are influenced by sex hormones at different developmental periods. We focus on the role of sex hormones in early development, particularly the differential effects of prenatal androgens on aspects of gender development. Increasing evidence confirms that prenatal androgens have facilitative effects on male-typed activity interests and engagement (including child toy preferences and adult careers), and spatial abilities, but relatively minimal effects on gender identity. Recent emphasis has been directed to the psychological mechanisms underlying these effects (including sex differences in propulsive movement, and androgen effects on interest in people versus things), and neural substrates of androgen effects (including regional brain volumes, and neural responses to mental rotation, sexually arousing stimuli, emotion, and reward). Ongoing and planned work is focused on understanding the ways in which hormones act jointly with the social environment across time to produce varying trajectories of gender development, and clarifying mechanisms by which androgens affect behaviors. Such work will be facilitated by applying lessons from other species, and by expanding methodology. Understanding hormonal influences on gender development enhances knowledge of psychological development generally, and has important implications for basic and applied questions, including sex differences in psychopathology, women's underrepresentation in science and math, and clinical care of individuals with variations in gender expression.

PubMed Disclaimer

Conflict of interest statement

Conflict of Interest

Nothing declared

Figures

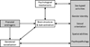
Figure 1
Figure 1
Simple process model delineating the link between prenatal androgens and sex-typed behaviors (gray boxes) by considering neural and psychological mediators of the link and including the influence of gendered socialization (white boxes) on the process. Path magnitudes change with development and vary for different behaviors, contexts, and individuals.

References

    1. de Vries GJ, Fields CT, Peters NV, Whylings J, Paul MJ. Sensitive periods for hormonal programming of the brain. Current Topics in the Behavioral Neurosciences. 2014;16:79–108. - PubMed
    1. McCarthy MM. A lumpers versus splitters approach to sexual differentiation of the brain. Frontiers in Neuroendocrinology. 2011;32:114–123. - PMC - PubMed
    1. Wallen K. The Organizational Hypothesis: Reflections on the 50th anniversary of the publication of Phoenix Goy, Gerall, and Young (1959) Hormones and Behavior. 2009;55:561–565. - PubMed
    1. Berenbaum SA, Beltz AM. Sexual differentiation of human behavior: Effects of prenatal and pubertal organizational hormones. Frontiers in Neuroendocrinology. 2011;32:183–200. **Critically reviewed theory and evidence regarding the ways in which human sex-related behavior and brain are affected by sex hormones during early development and again in adolescence; provided recommendations for studying organizational effects of pubertal hormones in human beings.

    1. Hines M, Constantinescu M, Spencer D. Early androgen exposure and human gender development. Biology of Sex Differences. 2015;6 article 3. - PMC - PubMed

LinkOut - more resources