Longer time to antibiotics and higher mortality among septic patients with non-specific presentations--a cross sectional study of Emergency Department patients indicating that a screening tool may improve identification
- PMID: 26733395
- PMCID: PMC4702378
- DOI: 10.1186/s13049-015-0193-0
Longer time to antibiotics and higher mortality among septic patients with non-specific presentations--a cross sectional study of Emergency Department patients indicating that a screening tool may improve identification
Abstract
Background: The presentation of sepsis is varied and our hypotheses were that septic patients with non-specific presentations such as decreased general condition (DGC) have a less favourable outcome, and that a screening tool could increase identification of these patients. We aimed to: 1) assess time to antibiotics and in-hospital mortality among septic patients with ED chief complaint DGC, as compared with septic patients with other ED chief complaints, and 2) determine whether a screening tool could improve identification of septic patients with non-specific presentations such as DGC.
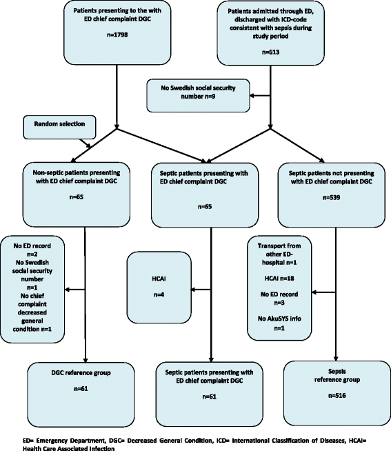
Methods: Cross sectional study comparing time to antibiotics (Mann Whitney and Kaplan-Meier tests), and in-hospital mortality (logistic regression), between 61 septic patients with ED chief complaint DGC and 516 septic patients with other ED chief complaints. The sensitivity and specificity of the modified Robson screening tool was compared with that of ED doctor clinical judgment (McNemar's two related samples test) among 122 patients presenting to the ED with chief complaint DGC, of which 61 were discharged with ICD code sepsis.
Results: Septic patients presenting to the ED with the chief complaint DGC had a longer median time to antibiotics (05:26 h:minutes; IQR 4:00-10:40, vs. 03:56 h:minutes; IQR 2:21-7:32) and an increased in-hospital mortality (crude OR = 4.01; 95% CI, 2.19-7.32), compared to septic patients with other ED chief complaints. This association remained significant when adjusting for sex, age, priority, comorbidity and fulfilment of the Robson score (OR 4.31; 95% CI, 2.12-8.77). The modified Robson screening tool had a higher sensitivity (63.0 vs. 24.6%, p < 0.001), but a lower specificity (68.3 vs. 100.0%, p < 0.001), as compared to clinical judgment.
Discussion: This is, to the best of our knowledge, the first study comparing outcome of septic patients according to ED chief complaint. Septic patients presenting with a non-specific ED presentation, here exemplified as the chief complaint DGC, have a less favourable outcome. Our results indicate that implementation of a screening tool may increase the identification of septic patients.
Conclusions: The results indicate that septic patients presenting with ED chief complaint DGC constitute a vulnerable patient group with delayed time to antibiotics and high in-hospital mortality. Furthermore, the results support that implementation of a screening tool may be beneficial to improve identification of these patients.
Figures


References
Publication types
MeSH terms
Substances
LinkOut - more resources
Full Text Sources
Other Literature Sources
Medical