Aerobic Exercise and Pharmacological Treatments Counteract Cachexia by Modulating Autophagy in Colon Cancer
- PMID: 27244599
- PMCID: PMC4886631
- DOI: 10.1038/srep26991
Aerobic Exercise and Pharmacological Treatments Counteract Cachexia by Modulating Autophagy in Colon Cancer
Abstract
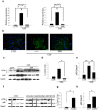
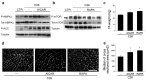
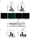
Recent studies have correlated physical activity with a better prognosis in cachectic patients, although the underlying mechanisms are not yet understood. In order to identify the pathways involved in the physical activity-mediated rescue of skeletal muscle mass and function, we investigated the effects of voluntary exercise on cachexia in colon carcinoma (C26)-bearing mice. Voluntary exercise prevented loss of muscle mass and function, ultimately increasing survival of C26-bearing mice. We found that the autophagic flux is overloaded in skeletal muscle of both colon carcinoma murine models and patients, but not in running C26-bearing mice, thus suggesting that exercise may release the autophagic flux and ultimately rescue muscle homeostasis. Treatment of C26-bearing mice with either AICAR or rapamycin, two drugs that trigger the autophagic flux, also rescued muscle mass and prevented atrogene induction. Similar effects were reproduced on myotubes in vitro, which displayed atrophy following exposure to C26-conditioned medium, a phenomenon that was rescued by AICAR or rapamycin treatment and relies on autophagosome-lysosome fusion (inhibited by chloroquine). Since AICAR, rapamycin and exercise equally affect the autophagic system and counteract cachexia, we believe autophagy-triggering drugs may be exploited to treat cachexia in conditions in which exercise cannot be prescribed.
Figures
 
              
              
              
              
                
                
                 
              
              
              
              
                
                
                 
              
              
              
              
                
                
                 
              
              
              
              
                
                
                 
              
              
              
              
                
                
                 
              
              
              
              
                
                
                References
- 
    - Ferlay J. et al.. Cancer incidence and mortality worldwide: sources, methods and major patterns in GLOBOCAN 2012. Int. J. Cancer 136, E359–E386 (2015). - PubMed
 
- 
    - Siegel R., Naishadham D. & Jemal A. Cancer statistics, 2012. CA Cancer J. Clin. 62, 10–29 (2012). - PubMed
 
- 
    - Meyerhardt J. A. et al.. Physical activity and survival after colorectal cancer diagnosis. J. Clin. Oncol. 24, 3527–3534 (2006). - PubMed
 
Publication types
MeSH terms
Substances
Grants and funding
LinkOut - more resources
- Full Text Sources
- Other Literature Sources
 
        