A Guideline of Selecting and Reporting Intraclass Correlation Coefficients for Reliability Research
- PMID: 27330520
- PMCID: PMC4913118
- DOI: 10.1016/j.jcm.2016.02.012
A Guideline of Selecting and Reporting Intraclass Correlation Coefficients for Reliability Research
Erratum in
-
Erratum to "A Guideline of Selecting and Reporting Intraclass Correlation Coefficients for Reliability Research" [J Chiropr Med 2016;15(2):155-163].J Chiropr Med. 2017 Dec;16(4):346. doi: 10.1016/j.jcm.2017.10.001. Epub 2017 Nov 9. J Chiropr Med. 2017. PMID: 29276468 Free PMC article.
Abstract
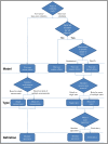
Objective: Intraclass correlation coefficient (ICC) is a widely used reliability index in test-retest, intrarater, and interrater reliability analyses. This article introduces the basic concept of ICC in the content of reliability analysis.
Discussion for researchers: There are 10 forms of ICCs. Because each form involves distinct assumptions in their calculation and will lead to different interpretations, researchers should explicitly specify the ICC form they used in their calculation. A thorough review of the research design is needed in selecting the appropriate form of ICC to evaluate reliability. The best practice of reporting ICC should include software information, "model," "type," and "definition" selections.
Discussion for readers: When coming across an article that includes ICC, readers should first check whether information about the ICC form has been reported and if an appropriate ICC form was used. Based on the 95% confident interval of the ICC estimate, values less than 0.5, between 0.5 and 0.75, between 0.75 and 0.9, and greater than 0.90 are indicative of poor, moderate, good, and excellent reliability, respectively.
Conclusion: This article provides a practical guideline for clinical researchers to choose the correct form of ICC and suggests the best practice of reporting ICC parameters in scientific publications. This article also gives readers an appreciation for what to look for when coming across ICC while reading an article.
Keywords: Reliability and validity; Research; Statistics.
Figures



References
-
- Daly LE, Bourke GJ. Blackwell Science Ltd; Oxford: 2000. Interpretation and use of medical statistics.
-
- Portney LG, Watkins MP. Prentice Hall; New Jersey: 2000. Foundations of clinical research: applications to practice.
-
- Bruton A, Conway JH, Holgate ST. Reliability: what is it, and how is it measured? Physiotherapy. 2000;86:94–99.
-
- Ebel RL. Estimation of the reliabilty of ratings. Psychometrika. 1951;16:407–424.
-
- Bartko JJ. The intraclass correlation coefficient as a measure of reliability. Psychol Rep. 1966;19:3–11. - PubMed
LinkOut - more resources
Full Text Sources
Other Literature Sources
Medical