Biomarkers and Algorithms for the Diagnosis of Vitamin B12 Deficiency
- PMID: 27446930
- PMCID: PMC4921487
- DOI: 10.3389/fmolb.2016.00027
Biomarkers and Algorithms for the Diagnosis of Vitamin B12 Deficiency
Erratum in
-
Corrigendum: Biomarkers and Algorithms for the Diagnosis of Vitamin B12 Deficiency.Front Mol Biosci. 2017 Aug 8;4:53. doi: 10.3389/fmolb.2017.00053. eCollection 2017. Front Mol Biosci. 2017. PMID: 28798917 Free PMC article.
Abstract
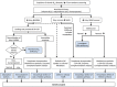
Vitamin B12 (cobalamin, Cbl, B12) is an indispensable water-soluble micronutrient that serves as a coenzyme for cytosolic methionine synthase (MS) and mitochondrial methylmalonyl-CoA mutase (MCM). Deficiency of Cbl, whether nutritional or due to inborn errors of Cbl metabolism, inactivate MS and MCM leading to the accumulation of homocysteine (Hcy) and methylmalonic acid (MMA), respectively. In conjunction with total B12 and its bioactive protein-bound form, holo-transcobalamin (holo-TC), Hcy, and MMA are the preferred serum biomarkers utilized to determine B12 status. Clinically, vitamin B12 deficiency leads to neurological deterioration and megaloblastic anemia, and, if left untreated, to death. Subclinical vitamin B12 deficiency (usually defined as a total serum B12 of <200 pmol/L) presents asymptomatically or with rather subtle generic symptoms that oftentimes are mistakenly ascribed to unrelated disorders. Numerous studies have now established that serum vitamin B12 has limited diagnostic value as a stand-alone marker. Low serum levels of vitamin B12 not always represent deficiency, and likewise, severe functional deficiency of the micronutrient has been documented in the presence of normal and even high levels of serum vitamin B12. This review discusses the usefulness and limitations of current biomarkers of B12 status in newborn screening, infant and adult diagnostics, the algorithms utilized to diagnose B12 deficiency and unusual findings of vitamin B12 status in various human disorders.
Keywords: cobalamin; diagnostic algorithm; functional deficiency of B12; holo-transcobalamin; homocysteine; methylmalonic acid; vitamin B12.
Figures
References
-
- Alfares A., Nunez L. D., Al-Thihli K., Mitchell J., Melancon S., Anastasio N., et al. . (2011). Combined malonic and methylmalonic aciduria: exome sequencing reveals mutations in the ACSF3 gene in patients with a non-classic phenotype. J. Med. Genet. 48, 602–605. 10.1136/jmedgenet-2011-100230 - DOI - PubMed
-
- Antony A. C. (2001). Prevalence of cobalamin (vitamin B-12) and folate deficiency in India–audi alteram partem. Am. J. Clin. Nutr. 74, 157–159. - PubMed
Publication types
LinkOut - more resources
Full Text Sources
Other Literature Sources
Miscellaneous
