Iron Uptake via DMT1 Integrates Cell Cycle with JAK-STAT3 Signaling to Promote Colorectal Tumorigenesis
- PMID: 27546461
- PMCID: PMC5023486
- DOI: 10.1016/j.cmet.2016.07.015
Iron Uptake via DMT1 Integrates Cell Cycle with JAK-STAT3 Signaling to Promote Colorectal Tumorigenesis
Abstract
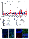
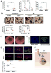
Dietary iron intake and systemic iron balance are implicated in colorectal cancer (CRC) development, but the means by which iron contributes to CRC are unclear. Gene expression and functional studies demonstrated that the cellular iron importer, divalent metal transporter 1 (DMT1), is highly expressed in CRC through hypoxia-inducible factor 2α-dependent transcription. Colon-specific Dmt1 disruption resulted in a tumor-selective inhibitory effect of proliferation in mouse colon tumor models. Proteomic and genomic analyses identified an iron-regulated signaling axis mediated by cyclin-dependent kinase 1 (CDK1), JAK1, and STAT3 in CRC progression. A pharmacological inhibitor of DMT1 antagonized the ability of iron to promote tumor growth in a CRC mouse model and a patient-derived CRC enteroid orthotopic model. Our studies implicate a growth-promoting signaling network instigated by elevated intracellular iron levels in tumorigenesis, offering molecular insights into how a key dietary component may contribute to CRC.
Copyright © 2016 Elsevier Inc. All rights reserved.
Figures







Comment in
-
The Irony of Tumor-Induced Inflammation.Cell Metab. 2016 Sep 13;24(3):368-369. doi: 10.1016/j.cmet.2016.08.025. Cell Metab. 2016. PMID: 27626194
References
-
- Ashmore JH, Rogers CJ, Kelleher SL, Lesko SM, Hartman TJ. Dietary Iron and Colorectal Cancer Risk: A Review of Human Population Studies. Crit Rev Food Sci Nutr 2015 - PubMed
-
- Bastide NM, Chenni F, Audebert M, Santarelli RL, Tache S, Naud N, Baradat M, Jouanin I, Surya R, Hobbs DA, et al. A central role for heme iron in colon carcinogenesis associated with red meat intake. Cancer Res. 2015;75:870–879. - PubMed
-
- Blachier F, Vaugelade P, Robert V, Kibangou B, Canonne-Hergaux F, Delpal S, Bureau F, Blottiere H, Bougle D. Comparative capacities of the pig colon and duodenum for luminal iron absorption. Can J Physiol Pharmacol. 2007;85:185–192. - PubMed
MeSH terms
Substances
Grants and funding
LinkOut - more resources
Full Text Sources
Other Literature Sources
Medical
Molecular Biology Databases
Research Materials
Miscellaneous