Loss of Dendritic Complexity Precedes Neurodegeneration in a Mouse Model with Disrupted Mitochondrial Distribution in Mature Dendrites
- PMID: 27705781
- PMCID: PMC5067282
- DOI: 10.1016/j.celrep.2016.09.004
Loss of Dendritic Complexity Precedes Neurodegeneration in a Mouse Model with Disrupted Mitochondrial Distribution in Mature Dendrites
Abstract
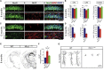
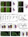
Correct mitochondrial distribution is critical for satisfying local energy demands and calcium buffering requirements and supporting key cellular processes. The mitochondrially targeted proteins Miro1 and Miro2 are important components of the mitochondrial transport machinery, but their specific roles in neuronal development, maintenance, and survival remain poorly understood. Using mouse knockout strategies, we demonstrate that Miro1, as opposed to Miro2, is the primary regulator of mitochondrial transport in both axons and dendrites. Miro1 deletion leads to depletion of mitochondria from distal dendrites but not axons, accompanied by a marked reduction in dendritic complexity. Disrupting postnatal mitochondrial distribution in vivo by deleting Miro1 in mature neurons causes a progressive loss of distal dendrites and compromises neuronal survival. Thus, the local availability of mitochondrial mass is critical for generating and sustaining dendritic arbors, and disruption of mitochondrial distribution in mature neurons is associated with neurodegeneration.
Keywords: dendritic development; mitochondrial transport; neuronal polarity.
Copyright © 2016 The Authors. Published by Elsevier Inc. All rights reserved.
Figures
References
-
- Birsa N., Norkett R., Higgs N., Lopez-Domenech G., Kittler J.T. Mitochondrial trafficking in neurons and the role of the Miro family of GTPase proteins. Biochem. Soc. Trans. 2013;41:1525–1531. - PubMed
-
- Chen H., McCaffery J.M., Chan D.C. Mitochondrial fusion protects against neurodegeneration in the cerebellum. Cell. 2007;130:548–562. - PubMed
-
- Deinhardt K., Salinas S., Verastegui C., Watson R., Worth D., Hanrahan S., Bucci C., Schiavo G. Rab5 and Rab7 control endocytic sorting along the axonal retrograde transport pathway. Neuron. 2006;52:293–305. - PubMed
MeSH terms
Substances
Grants and funding
LinkOut - more resources
Full Text Sources
Other Literature Sources
Molecular Biology Databases
Research Materials
Miscellaneous
