Linking Swedish health data registers to establish a research database and a shared decision-making tool in hip replacement
- PMID: 27716136
- PMCID: PMC5050595
- DOI: 10.1186/s12891-016-1262-x
Linking Swedish health data registers to establish a research database and a shared decision-making tool in hip replacement
Abstract
Background: Sweden offers a unique opportunity to researchers to construct comprehensive databases that encompass a wide variety of healthcare related data. Statistics Sweden and the National Board of Health and Welfare collect individual level data for all Swedish residents that ranges from medical diagnoses to socioeconomic information. In addition to the information collected by governmental agencies the medical profession has initiated nationwide Quality Registers that collect data on specific diagnoses and interventions. The Quality Registers analyze activity within healthcare institutions, with the aims of improving clinical care and fostering clinical research.
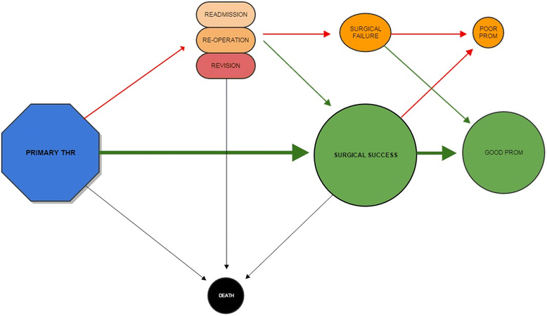
Main body: The Swedish Hip Arthroplasty Register (SHAR) has been collecting data since 1979. Joint replacement in general and hip replacement in particular is considered a success story with low mortality and complication rate. It is credited to the pioneering work of the SHAR that the revision rate following hip replacement surgery in Sweden is amongst the lowest in the world. This has been accomplished by the diligent follow-up of patients with feedback of outcomes to the providers of the healthcare along with post market surveillance of individual implant performance. During its existence SHAR has experienced a constant organic growth. One major development was the introduction of the Patient Reported Outcome Measures program, giving a voice to the patients in healthcare performance evaluation. The next aim for SHAR is to integrate patients' wishes and expectations with the surgeons' expertise in the form of a Shared Decision-Making (SDM) instrument. The first step in building such an instrument is to assemble the necessary data. This involves linking the SHARs database with the two aforementioned governmental agencies. The linkage is done by the 10-digit personal identity number assigned at birth (or immigration) for every Swedish resident. The anonymized data is stored on encrypted serves and can only be accessed after double identification.
Conclusion: This data will serve as starting point for several research projects and clinical improvement work.
Keywords: Comorbidities; Database; PROM; Revision; Shared Decision Model; Socio-economic; Total Hip Arthroplasty.
Figures





References
MeSH terms
LinkOut - more resources
Full Text Sources
Other Literature Sources
Medical