HERV-K activation is strictly required to sustain CD133+ melanoma cells with stemness features
- PMID: 28125999
- PMCID: PMC5270369
- DOI: 10.1186/s13046-016-0485-x
HERV-K activation is strictly required to sustain CD133+ melanoma cells with stemness features
Abstract
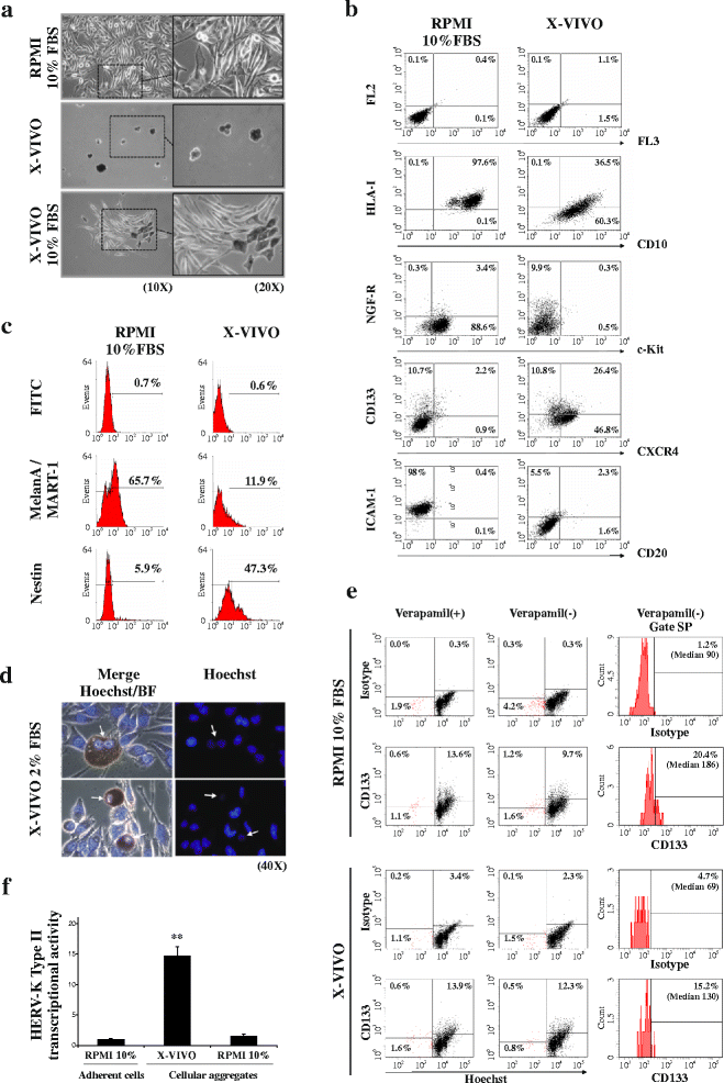
Background: Melanoma is a heterogeneous tumor in which phenotype-switching and CD133 marker have been associated with metastasis promotion and chemotherapy resistance. CD133 positive (CD133+) subpopulation has also been suggested as putative cancer stem cell (CSC) of melanoma tumor. Human endogenous retrovirus type K (HERV-K) has been described to be aberrantly activated during melanoma progression and implicated in the etiopathogenesis of disease. Earlier, we reported that stress-induced HERV-K activation promotes cell malignant transformation and reduces the immunogenicity of melanoma cells. Herein, we investigated the correlation between HERV-K and the CD133+ melanoma cells during microenvironmental modifications.
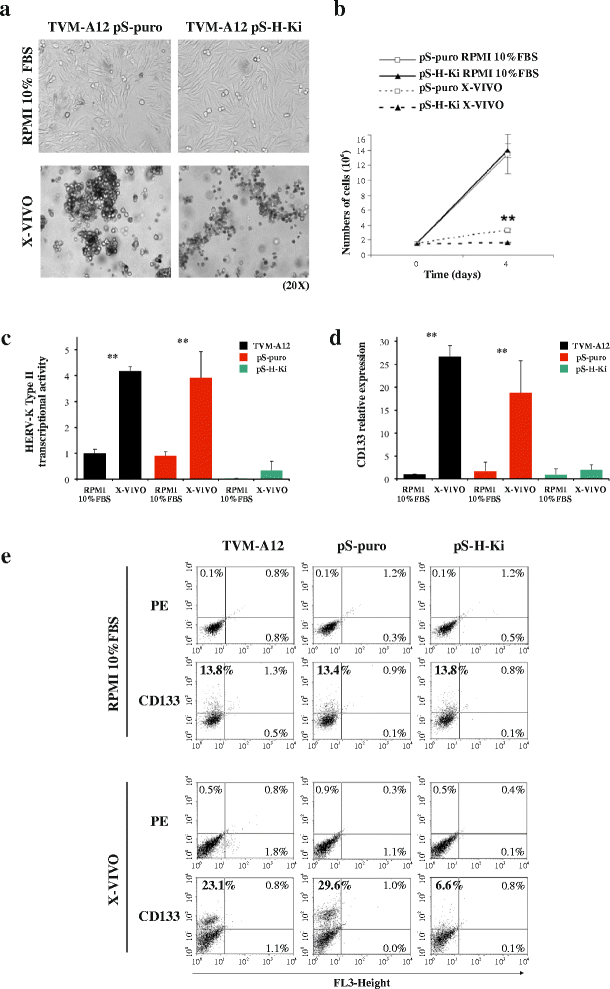
Methods: TVM-A12 cell line, isolated in our laboratory from a primary human melanoma lesion, and other commercial melanoma cell lines (G-361, WM-115, WM-266-4 and A375) were grown and maintained in the standard and stem cell media. RNA interference, Real-time PCR, flow cytometry analysis, self-renewal and migration/invasion assays were performed to characterize cell behavior and HERV-K expression.
Results: Melanoma cells, exposed to stem cell media, undergo phenotype-switching and expansion of CD133+ melanoma cells, concomitantly promoted by HERV-K activation. Notably, the sorted CD133+ subpopulation showed stemness features, characterized by higher self-renewal ability, embryonic genes expression, migration and invasion capacities compared to the parental cell line. RNA interference-mediated downregulation experiments showed that HERV-K has a decisive role to expand and maintain the CD133+ melanoma subpopulation during microenvironmental modifications. Similarly, non nucleoside reverse transcriptase inhibitors (NNRTIs) efavirenz and nevirapine were effective to restrain the activation of HERV-K in melanoma cells, to antagonize CD133+ subpopulation expansion and to induce selective high level apoptosis in CD133+ cells.
Conclusions: HERV-K activation promotes melanoma cells phenotype-switching and is strictly required to expand and maintain the CD133+ melanoma cells with stemness features in response to microenvironmental modifications.
Keywords: CD133; Cancer stem cell; HERV-K; Melanoma; Microenvironment; Retroelements.
Figures






References
Publication types
MeSH terms
Substances
LinkOut - more resources
Full Text Sources
Other Literature Sources
Medical
Research Materials