Respiratory virus infection up-regulates TRPV1, TRPA1 and ASICS3 receptors on airway cells
- PMID: 28187208
- PMCID: PMC5302416
- DOI: 10.1371/journal.pone.0171681
Respiratory virus infection up-regulates TRPV1, TRPA1 and ASICS3 receptors on airway cells
Abstract
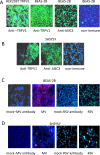
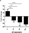
Receptors implicated in cough hypersensitivity are transient receptor potential vanilloid 1 (TRPV1), transient receptor potential cation channel, Subfamily A, Member 1 (TRPA1) and acid sensing ion channel receptor 3 (ASIC3). Respiratory viruses, such as respiratory syncytial virus (RSV) and measles virus (MV) may interact directly and/or indirectly with these receptors on sensory nerves and epithelial cells in the airways. We used in vitro models of sensory neurones (SHSY5Y or differentiated IMR-32 cells) and human bronchial epithelium (BEAS-2B cells) as well as primary human bronchial epithelial cells (PBEC) to study the effect of MV and RSV infection on receptor expression. Receptor mRNA and protein levels were examined by qPCR and flow cytometry, respectively, following infection or treatment with UV inactivated virus, virus-induced soluble factors or pelleted virus. Concentrations of a range of cytokines in resultant BEAS-2B and PBEC supernatants were determined by ELISA. Up-regulation of TRPV1, TRPA1 and ASICS3 expression occurred by 12 hours post-infection in each cell type. This was independent of replicating virus, within the same cell, as virus-induced soluble factors alone were sufficient to increase channel expression. IL-8 and IL-6 increased in infected cell supernatants. Antibodies against these factors inhibited TRP receptor up-regulation. Capsazepine treatment inhibited virus induced up-regulation of TRPV1 indicating that these receptors are targets for treating virus-induced cough.
Conflict of interest statement
The authors have declared that no competing interests exist.
Figures











References
-
- McGarvey LP, Butler CA, Stokesberry S, Polley L, McQuaid S, Abdullah H, Ashraf S, McGahon MK, Curtis TM, Arron J, Choy D, Warke TJ, Bradding P, Ennis M, Zholos A, Costello RW, Heaney LG. Increased expression of bronchial epithelial transient receptor potential vanilloid 1 channels in patients with severe asthma. J Allergy Clin Immunol. 2013; S0091-6749:01442–1445. - PubMed
MeSH terms
Substances
LinkOut - more resources
Full Text Sources
Other Literature Sources
Medical