Skip to main page content
U.S. flag

An official website of the United States government

Dot gov

The .gov means it’s official.
Federal government websites often end in .gov or .mil. Before sharing sensitive information, make sure you’re on a federal government site.

Https

The site is secure.
The https:// ensures that you are connecting to the official website and that any information you provide is encrypted and transmitted securely.

Access keys NCBI Homepage MyNCBI Homepage Main Content Main Navigation
. 2017 May;51(2):339-367.
doi: 10.1007/s10115-016-0987-z. Epub 2016 Sep 8.

A Survey of Methods for Time Series Change Point Detection

Affiliations

A Survey of Methods for Time Series Change Point Detection

Samaneh Aminikhanghahi et al. Knowl Inf Syst. 2017 May.

Abstract

Change points are abrupt variations in time series data. Such abrupt changes may represent transitions that occur between states. Detection of change points is useful in modelling and prediction of time series and is found in application areas such as medical condition monitoring, climate change detection, speech and image analysis, and human activity analysis. This survey article enumerates, categorizes, and compares many of the methods that have been proposed to detect change points in time series. The methods examined include both supervised and unsupervised algorithms that have been introduced and evaluated. We introduce several criteria to compare the algorithms. Finally, we present some grand challenges for the community to consider.

Keywords: Change point detection; Data mining; Machine learning; Segmentation; Time series data.

PubMed Disclaimer

Figures

Figure 1
Figure 1
Sample time series and change points (horizontal lines indicate separate states).
Figure 2
Figure 2
An illustrative example of time series notations.
Figure 3
Figure 3
Supervised methods for change point detection.
Figure 4
Figure 4
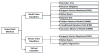
Unsupervised methods for change point detection.
Figure 5
Figure 5
Offline vs. online CPD algorithm comparison.

References

    1. Montanez GD, Amizadeh S, Laptev N. Inertial Hidden Markov Models: Modeling Change in Multivariate Time Series. AAAI Conference on Artificial Intelligence. 2015:1819–1825.
    1. Kawahara Y, Sugiyama M. Sequential Change-Point Detection Based on Direct Density-Ratio Estimation. SIAM International Conference on Data Mining. 2009:389–400.
    1. Boettcher M. Contrast and change mining. Wiley Interdiscip Rev Data Min Knowl Discov. 2011 May;1(3):215–230.
    1. Hido S, Idé T, Kashima H, Kubo H, Matsuzawa H. Unsupervised Change Analysis using Supervised Learning. Adv Knowl Discov Data Min. 2008;5012:148–159.
    1. Scholz M, Klinkenberg R. Boosting classifiers for drifting concepts. Intell Data Anal. 2007;11(1):3–28.